Решаем устно Параграф 7 ГДЗ Мерзляк Полонский 5 класс (Математика)
Решение #1 (Учебник 2024)
Решение #2 (Учебник 2019)

Рассмотрим вариант решения задания из учебника Мерзляк, Полонский, Якир 5 класс, Просвещение:
Какое из чисел расположено на координатном луче левее: 615?
Какое из чисел расположено на координатном луче правее: 504?
В 8 ч термометр показывал температуру 4 °С, а в 14 ч — 12 °С. Чему равна цена деления этого термометра, если его столбик поднялся на четыре деления?
Зубную щётку надо менять каждые три месяца. Сколько зубных щёток покупает за год семья Ивановых, которая состоит из пяти человек, если она придерживается этого правила гигиены?
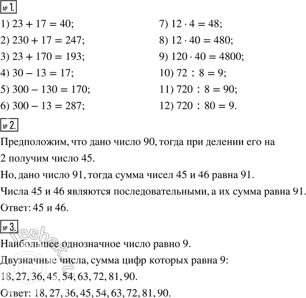
1. Вычислите:
1) 23 + 17; 4) 30 - 13; 7) 12 - 4; 10) 72 : 8;
2) 230 + 17; 5) 300 - 130; 8) 12 - 40; 11) 720 : 8;
3) 23 + 170; 6) 300 - 13; 9) 120 - 40; 12) 720 : 80.
2. Назовите два последовательных натуральных числа, сумма кото рых равна 91.
3. Назовите двузначное число, сумма цифр которого равна наиболь тему однозначному числу. Сколько существует таких чисел?
Похожие решебники
Популярные решебники 5 класс Все решебники
*размещая тексты в комментариях ниже, вы автоматически соглашаетесь с пользовательским соглашением