Проверьте себя Пункт 9 ГДЗ Виленкин Жохов 5 класс Часть 1, Просвещение (Математика)

Решение #1 (Учебник 2023)

Изображение Проверьте себя Пункт 9 ГДЗ Виленкин Жохов 5 класс Часть 1, Просвещение
Дополнительное изображение

Решение #2 (Учебник 2020)

Изображение Проверьте себя Пункт 9 ГДЗ Виленкин Жохов 5 класс Часть 1, Просвещение
Дополнительное изображение
Дополнительное изображение

Рассмотрим вариант решения задания из учебника Виленкин, Жохов, Александрова 5 класс, Просвещение:
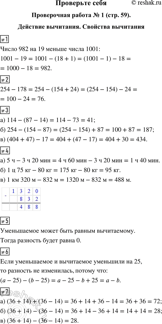
Проверочная работа № 1
1. Какое число на 19 меньше числа 1001?
2. Найдите разность 254 и 178.
3. Вычислите:
а) 114 - (87 - 14);
б) 254 - (154 - 87);
в) (404 + 47) - 17.
4. Решите задачи по схеме на рисунке 2.12.
5. Может ли уменьшаемое быть равным вычитаемому?
6. Уменьшаемое и вычитаемое уменьшили на 25. Изменилась ли разность?
7. а) К сумме чисел 36 и 14 прибавьте их разность.
б) Из суммы чисел 36 и 14 вычтите их разность.
в) Найдите разность суммы чисел 36 и 14 и их разности.
Проверочная работа № 2
В таблице представлена информация о продажах по некоторым позициям на плодоовощной базе.
Заполните таблицу и определите по ней:
1. Какого овоща больше всего осталось?
2. Какого овоща больше всего продано?
3. На сколько больше яблок продали, чем осталось продать?
4. На сколько больше продали картофеля, чем капусты?
5. Сколько всего овощей:
а) доставили;
б) продали;
в) осталось?

Проверочная работа № 1. Действие вычитания. Свойства вычитания
1. Вычтите из восьмисот сто.
2. Найдите разность трёхсот пятнадцати и нуля.
3. Какое число на единицу меньше шести тысяч?
4. В пакете было семьсот граммов крупы. Сколько граммов крупы осталось в пакете, когда из него отсыпали триста граммов?
Верно ли высказывание (ответьте да или нет)?
5. Точка "эм" с координатой сорок шесть на двенадцать единичных отрезков левее точки "эф" с координатой пятьдесят восемь.
6. Число, из которого вычитают, называется вычитаемым.
7. Разность девяноста и восемнадцати равна восьмидесяти двум.
8. Если от любого числа отнять такое же число, получится нуль.
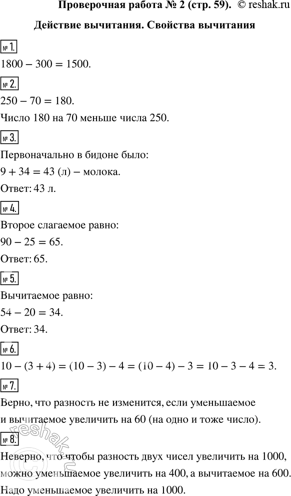
Проверочная работа № 2. Действие вычитания. Свойства вычитания
1. Найдите разность одной тысячи восьмисот и трёхсот.
2. Какое число на семьдесят меньше двухсот пятидесяти?
3. Из бидона отлили девять литров молока, и в нём осталось тридцать четыре литра. Сколько литров молока было в бидоне первоначально?
4. Сумма двух чисел равна девяноста, а одно из слагаемых - двадцати пяти. Чему равно второе слагаемое?
5. Разность двух чисел равна двадцати, а уменьшаемое равно пятидесяти четырём. Найдите вычитаемое.
6. Запишите свойство вычитания суммы из числа для числа десять и суммы трёх и четырёх.
Верно ли высказывание (ответьте да или нет)?
7. Разность не изменится, если уменьшаемое и вычитаемое увеличить на шестьдесят.
8. Чтобы разность двух чисел увеличить на одну тысячу, можно уменьшаемое увеличить на четыреста, а вычитаемое увеличить на шестьсот.
Словарный диктант
Запишите, как называют:
1. Числа, которые складывают.
2. Число, которое получается в результате вычитания чисел.
3. Число, которое вычитают.
4. Сумму длин сторон многоугольника.
5. Свойство сложения: 5 + 7 = 7 + 5.
6. Действие, с помощью которого по сумму и одному из слагаемых находят другое слагаемое.
7. Число, из которого вычитают.
8. Число, которое получается в результате сложения чисел.

*Цитирирование задания со ссылкой на учебник производится исключительно в учебных целях для лучшего понимания разбора решения задания.
*размещая тексты в комментариях ниже, вы автоматически соглашаетесь с пользовательским соглашением