🔥ГДЗ под запретом?

Проверьте себя Пункт 36 ГДЗ Виленкин Жохов 5 класс Часть 2, Просвещение (Математика)

Решение #1 (Учебник 2023)

Изображение Проверьте себя Пункт 36 ГДЗ Виленкин Жохов 5 класс Часть 2, Просвещение
Дополнительное изображение
Дополнительное изображение
Дополнительное изображение
Дополнительное изображение
Дополнительное изображение

Рассмотрим вариант решения задания из учебника Виленкин, Жохов, Александрова 5 класс, Просвещение:
Проверочная работа № 1
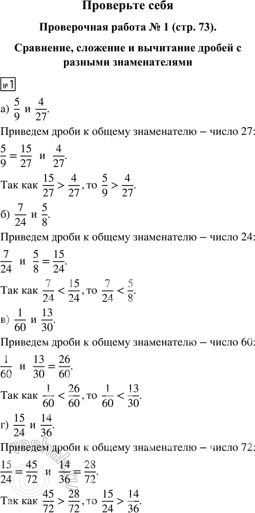
1. Сравните дроби:
а) 5/9 и 4/27; б) 7/24 и 5/8; в) 1/60 и 13/30; г) 15/24 и 14/36.
2. Какая из дробей 1/2, 2/6, 5/10, 10/12 наибольшая; наименьшая? Есть ли среди них равные?
3. Запишите дроби 11/25, 10/34, 1/8 в порядке возрастания.
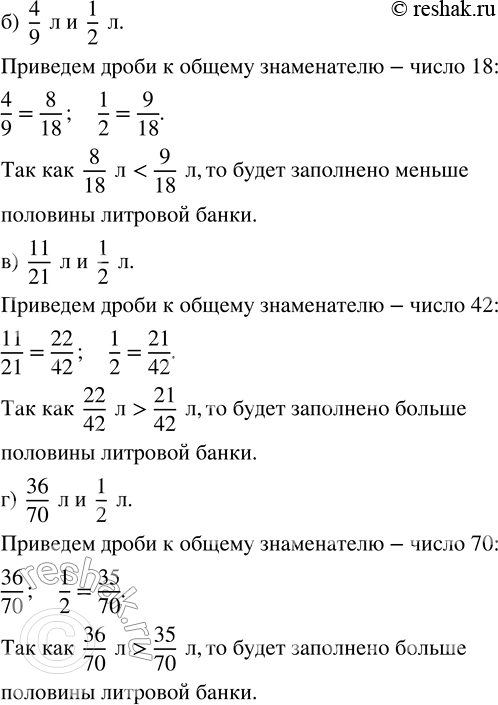
4. Больше или меньше половины литровой банки будет заполнено, если в неё налить:
а) 5/6 л; б) 4/9 л; в) 11/21 л; г) 36/70 л?
Проверочная работа № 2
1. Вычислите:
а) 3/4 + 4/5; в) 2/13 + 0; д) 5/12 + 3/4;
б) 2/3 + 1/7; г) 5/9 + 2/11; е) 5/6 + 7/8.
2. Найдите сумму:
а) 1/5 + 2/11 + 4/5 + 7/11; б) 2/3 + 3/18 + 5/6 + 7/18.
3. Домашнее задание по математике Петя делал 1/3 ч, задание по истории — 1/4 ч, а задание по русскому языку — 5/12 ч.
а) Сколько времени ушло у Пети на выполнение всех домашних заданий?
б) На сколько больше времени ушло у Пети на выполнение задания по русскому языку, чем задания по истории?
в) Сколько времени ушло у Пети на выполнение заданий по истории и математике вместе?
Проверочная работа № 3
1. Найдите разность:
а) 4/5 - 3/4; в) 2/3 - 1/7; д) 5/6 - 5/12;
б) 3/10 - 2/7; г) 5/9 - 1/3; е) 2/13 - 0.
2. Найдите значение выражения:
а) 3/14 + (2/7 + 1/2); б) 11/56 + (6/7 - 3/8); в) (5/8 + 1/6) - 7/24; г) 15/36 - (1/3 - 1/12).
3. Проверьте, верно ли равенство:
а) 3/5 - 3/8 = (3·3)/(5·8); б) 2/3 - 2/7 = (2·2)/(3·7).
Объясните, почему так получилось.

*Цитирирование задания со ссылкой на учебник производится исключительно в учебных целях для лучшего понимания разбора решения задания.
*К сожалению, временные проблемы с публикацией комментариев с мобильных устройств.