Самостоятельная работа 9 Вариант 1 ГДЗ Дидактические материалы Никольский Потапов 10 класс (Алгебра)
Решение #1

Рассмотрим вариант решения задания из учебника Потапов, Шевкин, Никольский 10 класс, Просвещение:
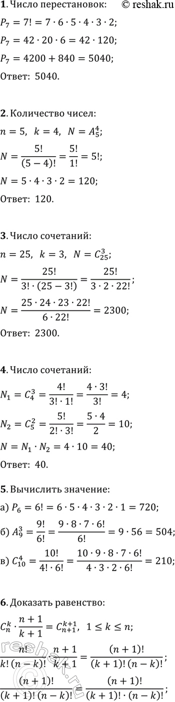
1. Сколькими способами можно расставить 7 книг на полке?
2. Сколько различных четырехзначных чисел можно записать с помощью цифр 1, 2, 3, 4, 5 (без повторения)?
3. Сколькими способами из 25 человек можно выбрать трех дежурных?
4. Сколькими способами из четырех мальчиков и пяти девочек можно выбрать дежурных — три мальчика и две девочки?
5. Вычислите: а) P(6); б) A(9; 3); в) C(10; 4).
в. Докажите, что для любых натуральных чисел k и n (1?k?n) справедливо равенство C(n; k)·(n+1)/(k+1)=C(n+1; k+1).
Похожие решебники
Популярные решебники 10 класс Все решебники
*размещая тексты в комментариях ниже, вы автоматически соглашаетесь с пользовательским соглашением