Самостоятельная работа 8 Вариант 3 ГДЗ Дидактические материалы Никольский Потапов 10 класс (Алгебра)
Решение #1

Рассмотрим вариант решения задания из учебника Потапов, Шевкин, Никольский 10 класс, Просвещение:
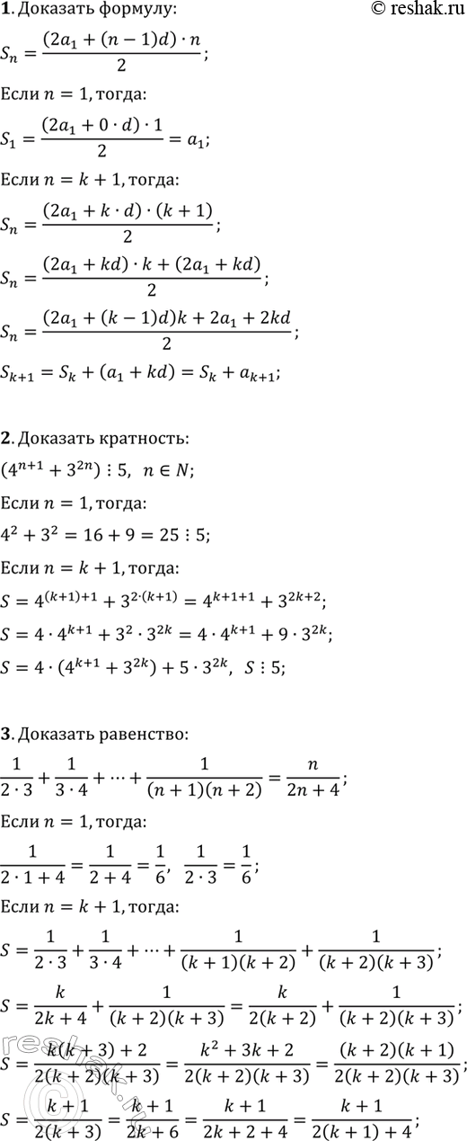
1. Докажите формулу суммы n первых членов арифметической прогрессии S_n=((2a_1+(n-1)d)·n)/2 методом математической индукции.
2. Докажите, что 4^(n+1)+3^(2n) делится на 5 для любого натурального числа n.
3. Докажите, что для любого натурального числа n справедливо равенство
1/(2·3)+1/(3·4)+...+1/((n+1)(n+2))=n/(2n+4).
Похожие решебники
Популярные решебники 10 класс Все решебники
*размещая тексты в комментариях ниже, вы автоматически соглашаетесь с пользовательским соглашением