Самостоятельная работа 8 Вариант 1 ГДЗ Дидактические материалы Никольский Потапов 10 класс (Алгебра)
Решение #1

Рассмотрим вариант решения задания из учебника Потапов, Шевкин, Никольский 10 класс, Просвещение:
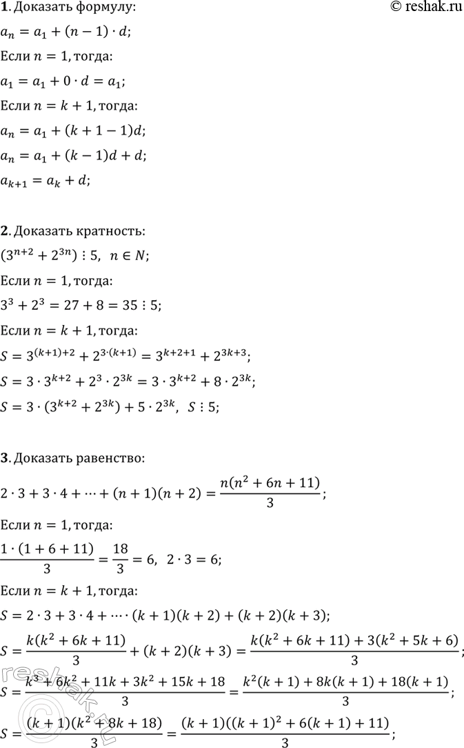
1. Докажите формулу n-го члена арифметической прогрессии a_n=a_1+(n-1)d методом математической индукции.
2. Докажите, что 3^(n+2)+2^(3n) делится на 5 для любого натурального числа n.
3. Докажите, что для любого натурального числа n справедливо равенство
2·3+3·4+...+(n+1)(n+2)=n(n^2+6n+11)/3.
Похожие решебники
Популярные решебники 10 класс Все решебники
*размещая тексты в комментариях ниже, вы автоматически соглашаетесь с пользовательским соглашением