Самостоятельная работа 44 Вариант 1 ГДЗ Дидактические материалы Никольский Потапов 10 класс (Алгебра)
Решение #1

Рассмотрим вариант решения задания из учебника Потапов, Шевкин, Никольский 10 класс, Просвещение:
Решите уравнение (1—2).
1. sin(x)-v3cos(x)=-1.
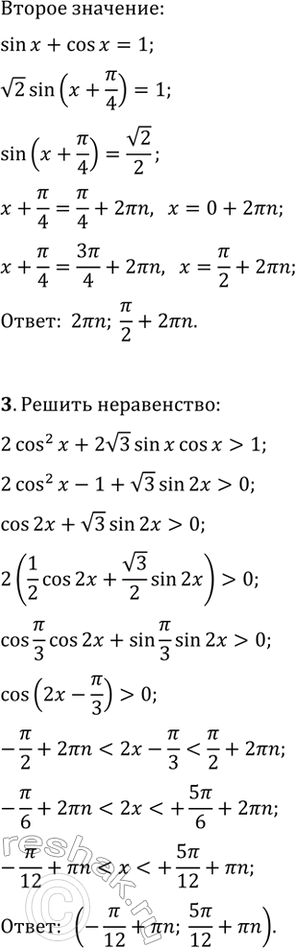
2. sin(x)+4sin(x)cos(x)+cos(x)=1.
Решите неравенство (3—4).
3. 2cos^2(x)+2v3sin(x)cos(x) > 1.
4. 3sin(x)-3cos(x)+2sin(x)cos(x) > 3.
5. Определите все a, при каждом из которых уравнение
5sin(x)-12cos(x)=a+1 имеет хотя бы одно решение.
Похожие решебники
Популярные решебники 10 класс Все решебники
*размещая тексты в комментариях ниже, вы автоматически соглашаетесь с пользовательским соглашением