Самостоятельная работа 42 Вариант 3 ГДЗ Дидактические материалы Никольский Потапов 10 класс (Алгебра)
Решение #1

Рассмотрим вариант решения задания из учебника Потапов, Шевкин, Никольский 10 класс, Просвещение:
Решите уравнение (1—4).
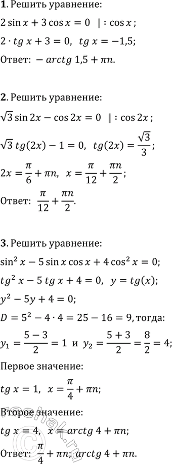
1. 2sin(x)+3cos(x)=0.
2. v3sin(2x)-cos(2x)=0.
3. sin^2(x)-5sin(x)cos(x)+4cos^2(x)=0.
4. 3cos^2(x)+5sin(x)cos(x)=-1.
5. Определите все a, при каждом из которых уравнение
sin^2(x)+5sin(x)cos(x)+a cos^2(x) не имеет решения.
Похожие решебники
Популярные решебники 10 класс Все решебники
*размещая тексты в комментариях ниже, вы автоматически соглашаетесь с пользовательским соглашением