Самостоятельная работа 42 Вариант 1 ГДЗ Дидактические материалы Никольский Потапов 10 класс (Алгебра)
Решение #1

Рассмотрим вариант решения задания из учебника Потапов, Шевкин, Никольский 10 класс, Просвещение:
Решите уравнение (1—4).
1. sin(x)+5cos(x)=0.
2. sin(2x)-v3cos(2x)=0.
3. sin^2(x)+2sin(x)cos(x)-3cos^2(x)=0.
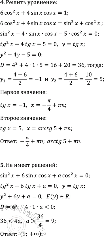
4. 6cos^2(x)+4sin(x)cos(x)=1.
5. Определите все a, при каждом из которых уравнение
sin^2(x)+6sin(x)cos(x)+a cos^2(x)=0 не имеет решения.
Похожие решебники
Популярные решебники 10 класс Все решебники
*размещая тексты в комментариях ниже, вы автоматически соглашаетесь с пользовательским соглашением