Самостоятельная работа 41 Вариант 4 ГДЗ Дидактические материалы Никольский Потапов 10 класс (Алгебра)
Решение #1

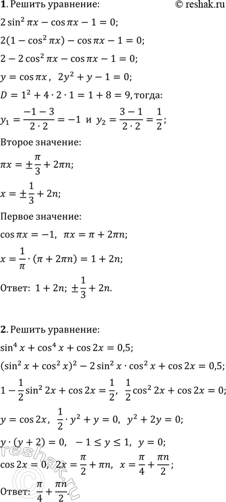
Рассмотрим вариант решения задания из учебника Потапов, Шевкин, Никольский 10 класс, Просвещение:
Решите уравнение (1—5).
1. 2sin^2(?x)-cos(?x)-1=0. 2. sin^4(x)+cos^4(x)+cos(2x)=0,5.
3. cos(2x)+3cos(x)-1=0. 4. cos(1,5?+2x)-cos(x)=0.
5. cos(4x-?/4)cos(x)+sin(4x-?/4)sin(x)=-v2/2.
Похожие решебники
Популярные решебники 10 класс Все решебники
*размещая тексты в комментариях ниже, вы автоматически соглашаетесь с пользовательским соглашением