Самостоятельная работа 41 Вариант 3 ГДЗ Дидактические материалы Никольский Потапов 10 класс (Алгебра)
Решение #1

Рассмотрим вариант решения задания из учебника Потапов, Шевкин, Никольский 10 класс, Просвещение:
Решите уравнение (1—5).
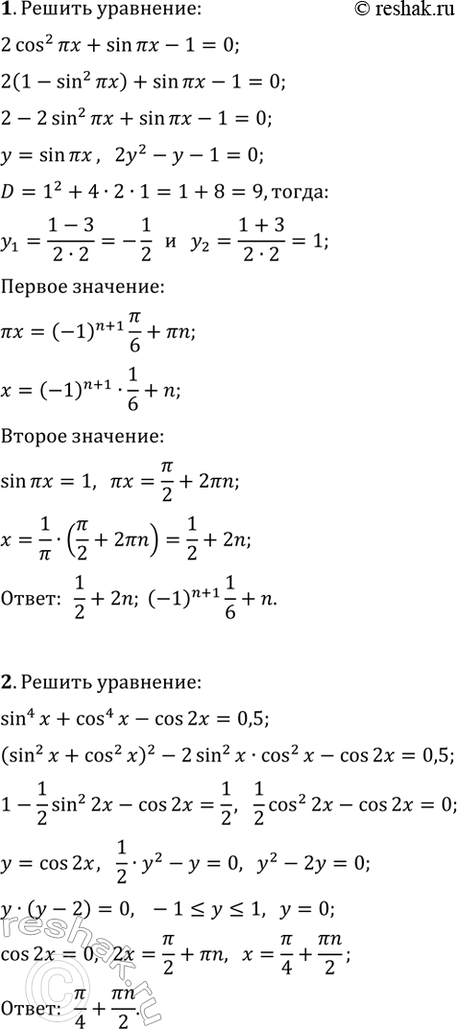
1. 2cos^2(?x)+sin(?x)-1=0. 2. sin^4(x)+cos^4(x)-cos(2x)=0,5.
3. cos(2x)+3sin(x)+1=0. 4. cos(1,5?-2x)-cos(x)=0.
5. cos(2x+?/4)cos(x)-sin(2x+?/4)sin(x)=-v2/2.
Похожие решебники
Популярные решебники 10 класс Все решебники
*размещая тексты в комментариях ниже, вы автоматически соглашаетесь с пользовательским соглашением