Самостоятельная работа 4 Вариант 4 ГДЗ Дидактические материалы Никольский Потапов 10 класс (Алгебра)
Решение #1

Рассмотрим вариант решения задания из учебника Потапов, Шевкин, Никольский 10 класс, Просвещение:
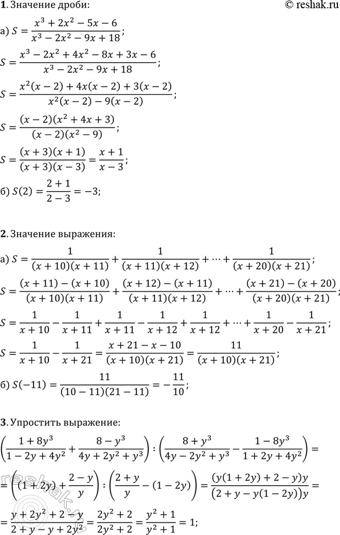
1. а) Сократите дробь (x^3+2x^2-5x-6)/(x^3-2x^2-9x+18).
б) Найдите значение полученной дроби при x=2.
2. а) Запишите в виде дроби выражение 1/((x+10)(x+11))+1/((x+11)(x+12))+...+1/((x+20)(x+21)).
б) Найдите значение полученной дроби при x=-11.
3. Упростите выражение ((1+8y^3)/(1-2y+4y^2)+(8-y^3)/(4y+2y^2+y^3)):((8+y^3)/(4y-2y^2+y^3)-(1-8y^3)/(1+2y+4y^2)).
Похожие решебники
Популярные решебники 10 класс Все решебники
*размещая тексты в комментариях ниже, вы автоматически соглашаетесь с пользовательским соглашением