Самостоятельная работа 39 Вариант 1 ГДЗ Дидактические материалы Никольский Потапов 10 класс (Алгебра)
Решение #1

Рассмотрим вариант решения задания из учебника Потапов, Шевкин, Никольский 10 класс, Просвещение:
Решите уравнение (1—4).
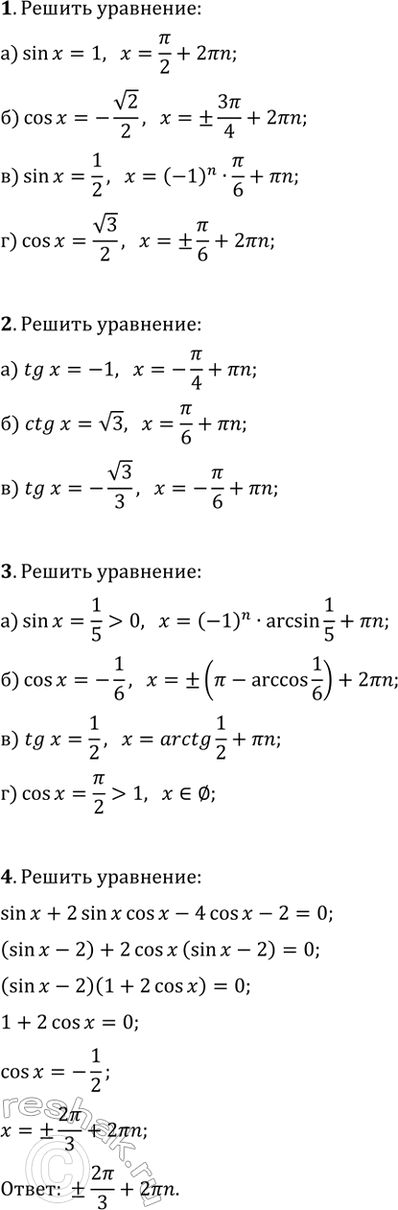
1. а) sin(x)=1; б) cos(x)=-v2/2; в) sin(x)=1/2; г) cos(x)=v3/2.
2. а) tg(x)=-1; б) ctg(x)=v3; в) tg(x)=-v3/3.
3. а) sin(x)=1/5; б) cos(x)=-1/6; в) tg(x)=1/2; г) cos(x)=?/2.
4. sin(x)+2sin(x)cos(x)-4cos(x)-2=0.
Похожие решебники
Популярные решебники 10 класс Все решебники
*размещая тексты в комментариях ниже, вы автоматически соглашаетесь с пользовательским соглашением