Самостоятельная работа 37 Вариант 4 ГДЗ Дидактические материалы Никольский Потапов 10 класс (Алгебра)
Решение #1

Рассмотрим вариант решения задания из учебника Потапов, Шевкин, Никольский 10 класс, Просвещение:
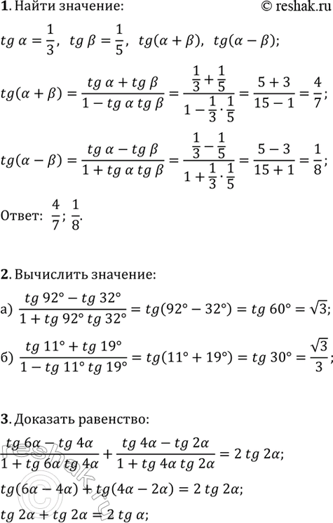
1. Вычислите tg(?+?) и tg(?-?), если tg(?)=1/3, tg(?)=1/5.
2. Вычислите:
а) (tg(92°)-tg(32°))/(1+tg(92°)tg(32°));
б) (tg(11°)+tg(19°))/(1-tg(11°)tg(19°)).
3. Докажите равенство
(tg(6?)-tg(4?))/(1+tg(6?)tg(4?))+(tg(4?)-tg(2?))/(1+tg(4?)tg(2?))=2tg(2?)
для тех ?, для которых определены обе его части.
4. Вычислите tg(4?), если tg(?)=1/6.
5. Вычислите tg(3?/8).
Похожие решебники
Популярные решебники 10 класс Все решебники
*размещая тексты в комментариях ниже, вы автоматически соглашаетесь с пользовательским соглашением