Самостоятельная работа 37 Вариант 3 ГДЗ Дидактические материалы Никольский Потапов 10 класс (Алгебра)
Решение #1

Рассмотрим вариант решения задания из учебника Потапов, Шевкин, Никольский 10 класс, Просвещение:
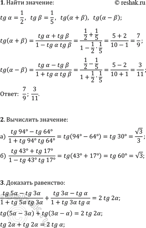
1. Вычислите tg(?+?) и tg(?-?), если tg(?)=1/2, tg(?)=1/5.
2. Вычислите:
а) (tg(94°)-tg(64°))/(1+tg(94°)tg(64°));
б) (tg(43°)+tg(17°))/(1-tg(43°)tg(17°)).
3. Докажите равенство
(tg(5?)-tg(3?))/(1+tg(5?)tg(3?))+(tg(3?)-tg(?))/(1+tg(3?)tg(?))=2tg(2?)
для тех ?, для которых определены обе его части.
4. Вычислите tg(4?), если tg(?)=1/8.
5. Вычислите tg(5?/12).
Похожие решебники
Популярные решебники 10 класс Все решебники
*размещая тексты в комментариях ниже, вы автоматически соглашаетесь с пользовательским соглашением