Самостоятельная работа 37 Вариант 1 ГДЗ Дидактические материалы Никольский Потапов 10 класс (Алгебра)
Решение #1

Рассмотрим вариант решения задания из учебника Потапов, Шевкин, Никольский 10 класс, Просвещение:
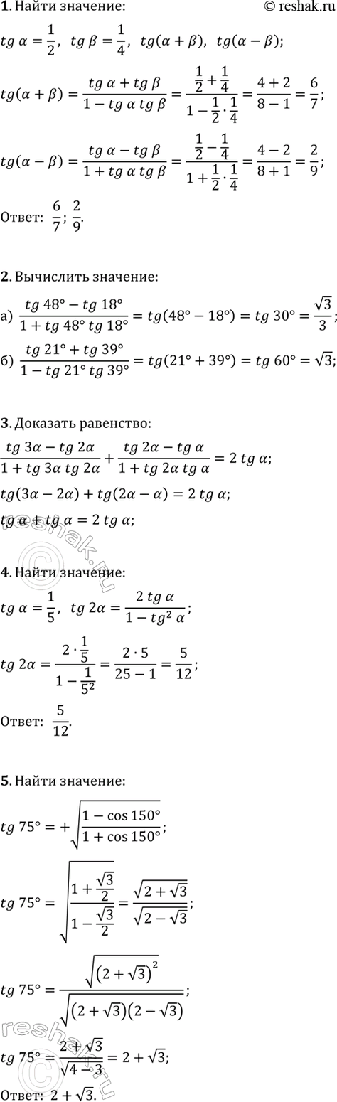
1. Вычислите tg(?+?) и tg(?-?), если tg(?)=1/2, tg(?)=1/4.
2. Вычислите:
а) (tg(48°)-tg(18°))/(1+tg(48°)tg(18°));
б) (tg(21°)+tg(39°))/(1-tg(21°)tg(39°)).
3. Докажите равенство
(tg(3?)-tg(2?))/(1+tg(3?)tg(2?))+(tg(2?)-tg(?))/(1+tg(2?)tg(?))=2tg(?)
для тех ?, для которых определены обе его части.
4. Вычислите tg(2?), если tg(?)=1/5.
5. Вычислите tg(75°).
Похожие решебники
Популярные решебники 10 класс Все решебники
*размещая тексты в комментариях ниже, вы автоматически соглашаетесь с пользовательским соглашением