Самостоятельная работа 36 Вариант 2 ГДЗ Дидактические материалы Никольский Потапов 10 класс (Алгебра)
Решение #1

Рассмотрим вариант решения задания из учебника Потапов, Шевкин, Никольский 10 класс, Просвещение:
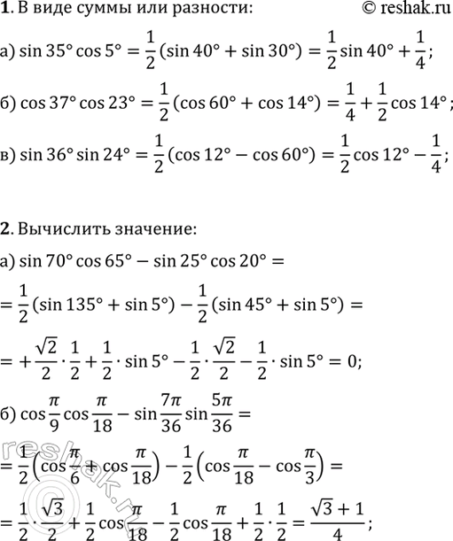
1. Запишите в виде суммы или разности:
а) sin(35°)cos(5°);
б) cos(37°)cos(23°);
в) sin(36°)sin(24°).
2. Вычислите:
а) sin(70°)cos(65°)-sin(25°)cos(20°);
б) cos(?/9)cos(?/18)-sin(7?/36)sin(5?/36).
Похожие решебники
Популярные решебники 10 класс Все решебники
*размещая тексты в комментариях ниже, вы автоматически соглашаетесь с пользовательским соглашением