Самостоятельная работа 35 Вариант 3 ГДЗ Дидактические материалы Никольский Потапов 10 класс (Алгебра)
Решение #1

Рассмотрим вариант решения задания из учебника Потапов, Шевкин, Никольский 10 класс, Просвещение:
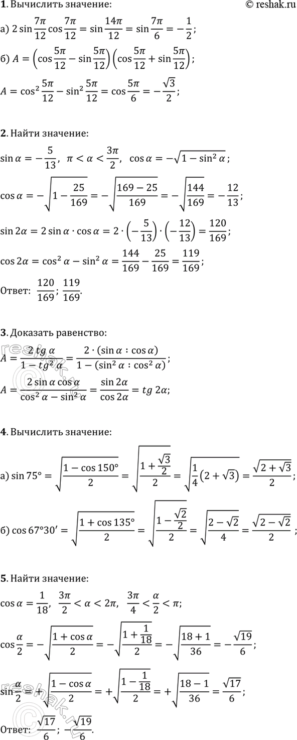
1. Вычислите:
а) 2sin(7?/12)cos(7?/12);
б) (cos(5?/12)-sin(5?/12))(cos(5?/12)+sin(5?/12)).
2. Вычислите sin(2?) и cos(2?), если sin(?)=-5/13 и ? < ? < 3?/2.
3. Докажите равенство tg(2?)=2tg(?)/(1-tg^2(?)), если ???/2+?n, ???/4+?n/2, n?Z.
4. Вычислите: a) sin(75°); б) cos(67°30').
5. Вычислите sin(?/2) и cos(?/2), если cos(?)=1/18, 3?/2 < ? < 2?.
Похожие решебники
Популярные решебники 10 класс Все решебники
*размещая тексты в комментариях ниже, вы автоматически соглашаетесь с пользовательским соглашением