Самостоятельная работа 34 Вариант 4 ГДЗ Дидактические материалы Никольский Потапов 10 класс (Алгебра)
Решение #1

Рассмотрим вариант решения задания из учебника Потапов, Шевкин, Никольский 10 класс, Просвещение:
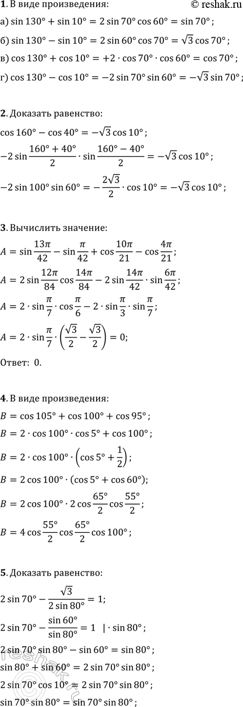
1. Запишите в виде произведения:
а) sin(130°)+sin(10°); б) sin(130°)-sin(10°);
в) cos(130°)+cos(10°); г) cos(130°)-cos(10°).
2. Докажите равенство cos(160°)-cos(40°)=v3cos(10°).
3. Вычислите sin(13?/42)-sin(?/42)+cos(10?/21)-cos(4?/21).
4. Запишите в виде произведения cos(105°)+cos(100°)+cos(95°).
5. Докажите равенство 2sin(70°)-v3/(2sin(80°))=1.
Похожие решебники
Популярные решебники 10 класс Все решебники
*размещая тексты в комментариях ниже, вы автоматически соглашаетесь с пользовательским соглашением