Самостоятельная работа 32 Вариант 4 ГДЗ Дидактические материалы Никольский Потапов 10 класс (Алгебра)
Решение #1

Рассмотрим вариант решения задания из учебника Потапов, Шевкин, Никольский 10 класс, Просвещение:
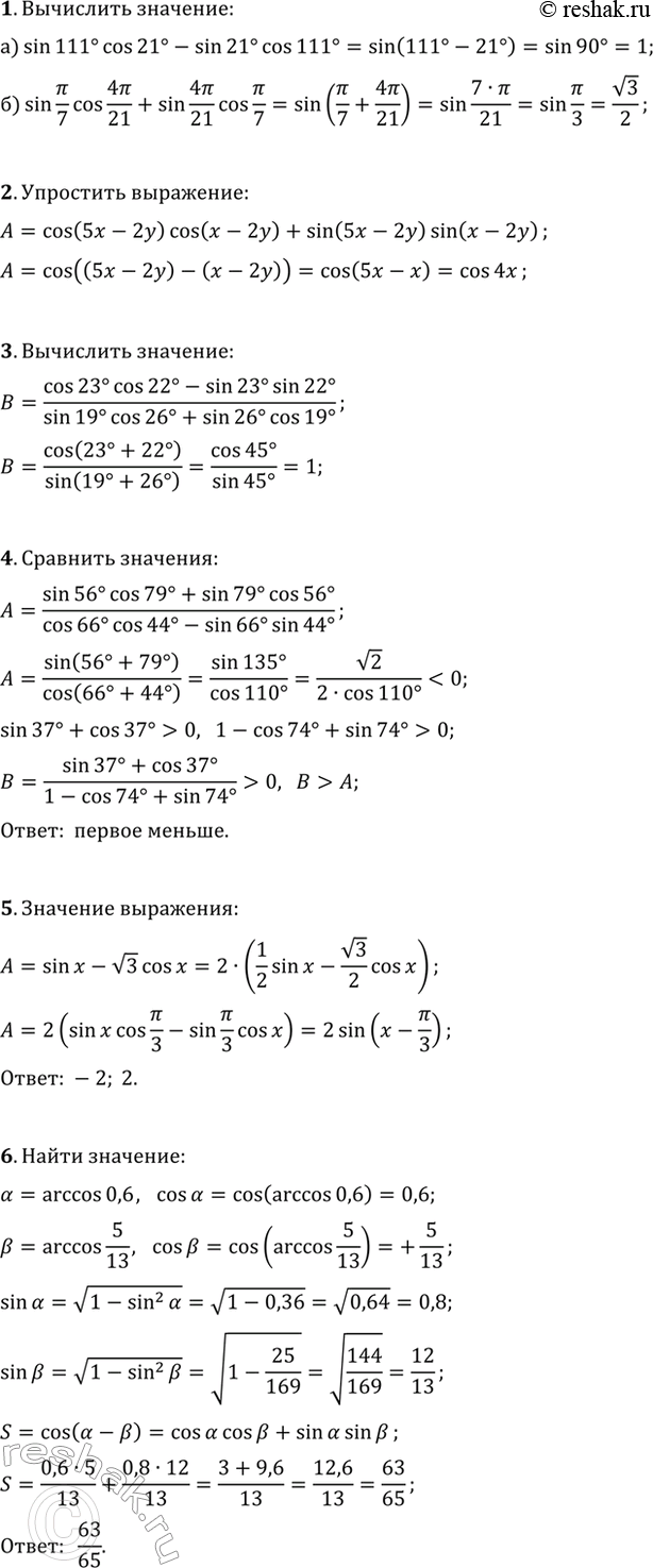
1. Вычислите:
а) sin(111°)cos(21°)-sin(21°)cos(111°);
б) sin(?/7)cos(4?/21)+sin(4?/21)cos(?/7).
2. Упростите выражение cos(5x-2y)cos(x-2y)+sin(5x-2y)sin(x-2y).
3. Вычислите (cos(23°)cos(22°)-sin(23°)sin(22°))/(sin(19°)cos(26°)+sin(26°)cos(19°)).
4. Сравните (sin(56°)cos(79°)+sin(79°)cos(56°))/(cos(66°)cos(44°)-sin(66°)sin(44°)) и (sin(37°)+cos(37°))/(1-cos(74°)+sin(74°)).
5. Найдите наименьшее и наибольшее значения выражения sin(x)-v3cos(x).
6. Вычислите cos(arccos(0,6)-arccos(5/13)).
Похожие решебники
Популярные решебники 10 класс Все решебники
*размещая тексты в комментариях ниже, вы автоматически соглашаетесь с пользовательским соглашением