Самостоятельная работа 32 Вариант 3 ГДЗ Дидактические материалы Никольский Потапов 10 класс (Алгебра)
Решение #1

Рассмотрим вариант решения задания из учебника Потапов, Шевкин, Никольский 10 класс, Просвещение:
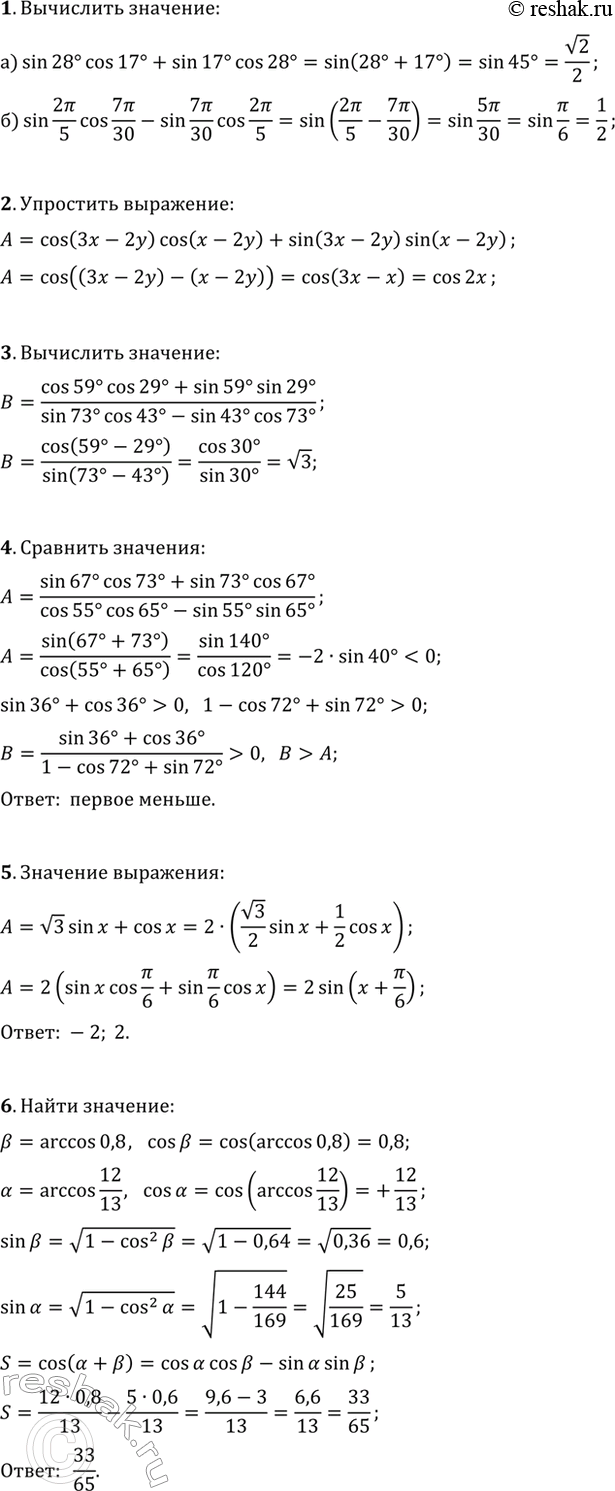
1. Вычислите:
а) sin(28°)cos(17°)+sin(17°)cos(28°);
б) sin(2?/5)cos(7?/30)-sin(2?/5)cos(7?/30).
2. Упростите выражение cos(3x-2y)cos(x-2y)+sin(3x-2y)sin(x-2y).
3. Вычислите (cos(59°)cos(29°)+sin(59°)sin(29°))/(sin(73°)cos(43°)-sin(43°)cos(73°)).
4. Сравните (sin(67°)cos(73°)+sin(73°)cos(67°))/(cos(55°)cos(65°)-sin(55°)sin(65°)) и (sin(36°)+cos(36°))/(1-cos(72°)+sin(72°)).
5. Найдите наименьшее и наибольшее значения выражения v3sin(x)+cos(x).
6. Вычислите cos(arccos(12/13)+arccos(0,8)).
Похожие решебники
Популярные решебники 10 класс Все решебники
*размещая тексты в комментариях ниже, вы автоматически соглашаетесь с пользовательским соглашением