Самостоятельная работа 32 Вариант 2 ГДЗ Дидактические материалы Никольский Потапов 10 класс (Алгебра)
Решение #1

Рассмотрим вариант решения задания из учебника Потапов, Шевкин, Никольский 10 класс, Просвещение:
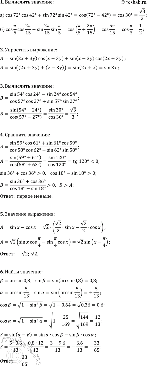
1. Вычислите:
а) cos(72°)cos(42°)+sin(72°)sin(42°);
б) cos(?/5)cos(2?/15)-sin(2?/15)sin(?/5).
2. Упростите выражение sin(2x+3y)cos(x-3y)+sin(x-3y)cos(2x+3y).
3. Вычислите (sin(54°)cos(24°)-sin(24°)cos(54°))/(cos(57°)cos(27°)+sin(57°)sin(27°)).
4. Сравните (sin(59°)cos(61°)+sin(61°)cos(59°))/(cos(58°)cos(62°)-sin(62°)sin(58°)) и (sin(36°)+cos(36°))/(cos(18°)-sin(18°)).
5. Найдите наименьшее и наибольшее значения выражения sin(x)-cos(x).
6. Вычислите sin(arcsin(5/13)-arcsin(0,8)).
Похожие решебники
Популярные решебники 10 класс Все решебники
*размещая тексты в комментариях ниже, вы автоматически соглашаетесь с пользовательским соглашением