Самостоятельная работа 27 Вариант 4 ГДЗ Дидактические материалы Никольский Потапов 10 класс (Алгебра)
Решение #1

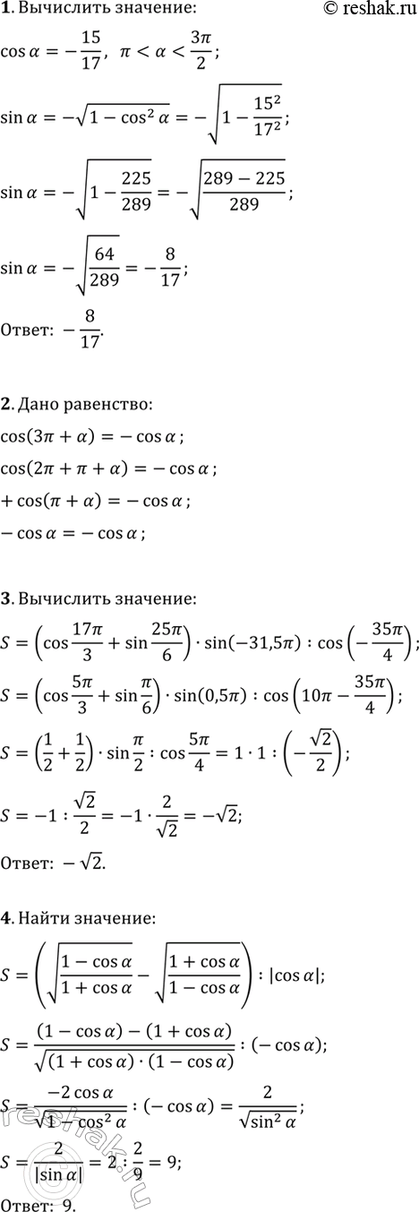
Рассмотрим вариант решения задания из учебника Потапов, Шевкин, Никольский 10 класс, Просвещение:
1. Вычислите sin(?), если cos(?)=-15/17, ? < ? < 3?/2.
2. Докажите, что для любых ? справедливо равенство cos(3?+?)=-cos(?).
3. Вычислите (cos(17?/3)+sin(25?/6))·sin(-31,5?):cos(-35?/4).
4. Вычислите (v((1-cos(?))/(1+cos(?)))-v((1+cos(?))/(1-cos(?)))):|cos(?)|, если sin(?)=2/9, ?/2 < ? < ?.
Похожие решебники
Популярные решебники 10 класс Все решебники
*размещая тексты в комментариях ниже, вы автоматически соглашаетесь с пользовательским соглашением