Самостоятельная работа 27 Вариант 3 ГДЗ Дидактические материалы Никольский Потапов 10 класс (Алгебра)
Решение #1

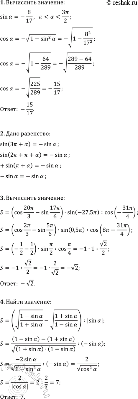
Рассмотрим вариант решения задания из учебника Потапов, Шевкин, Никольский 10 класс, Просвещение:
1. Вычислите cos(?), если sin(?)=-8/17, ? < ? < 3?/2.
2. Докажите, что для любых ? справедливо равенство sin(3?+?)=-sin(?).
3. Вычислите (cos(20?/3)-sin(17?/6))·sin(-27,5?):cos(-31?/4).
4. Вычислите (v((1-sin(?))/(1+sin(?)))-v((1+sin(?))/(1-sin(?)))):|sin(?)|, если cos(?)=2/7, 3?/2 < ? < 2?.
Похожие решебники
Популярные решебники 10 класс Все решебники
*размещая тексты в комментариях ниже, вы автоматически соглашаетесь с пользовательским соглашением