Самостоятельная работа 25 Вариант 4 ГДЗ Дидактические материалы Никольский Потапов 10 класс (Алгебра)
Решение #1

Рассмотрим вариант решения задания из учебника Потапов, Шевкин, Никольский 10 класс, Просвещение:
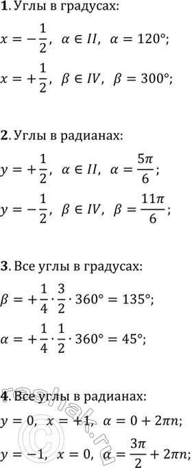
1. На единичной окружности отмечены точки, соответствующие углам ? и ?, заключенным в промежутке от 0° до 360° (рис. 25, а). Выразите ? и ? в градусах.
2. На единичной окружности отмечены точки, соответствующие углам ? и ?, заключенным в промежутке от 0 до 2? радиан (рис. 25, б). Выразите ? и ? в радианах.
3. На единичной окружности отмечены точки, соответствующие углам ? и ? (рис. 25, в). Запишите все такие углы ? и ?, используя градусную меру.
4. На единичной окружности отмечены точки, соответствующие углам ? и ? (рис. 25, г). Запишите все такие углы ? и ?, используя радианную меру.
Похожие решебники
Популярные решебники 10 класс Все решебники
*размещая тексты в комментариях ниже, вы автоматически соглашаетесь с пользовательским соглашением