Самостоятельная работа 20 Вариант 4 ГДЗ Дидактические материалы Никольский Потапов 10 класс (Алгебра)
Решение #1

Рассмотрим вариант решения задания из учебника Потапов, Шевкин, Никольский 10 класс, Просвещение:
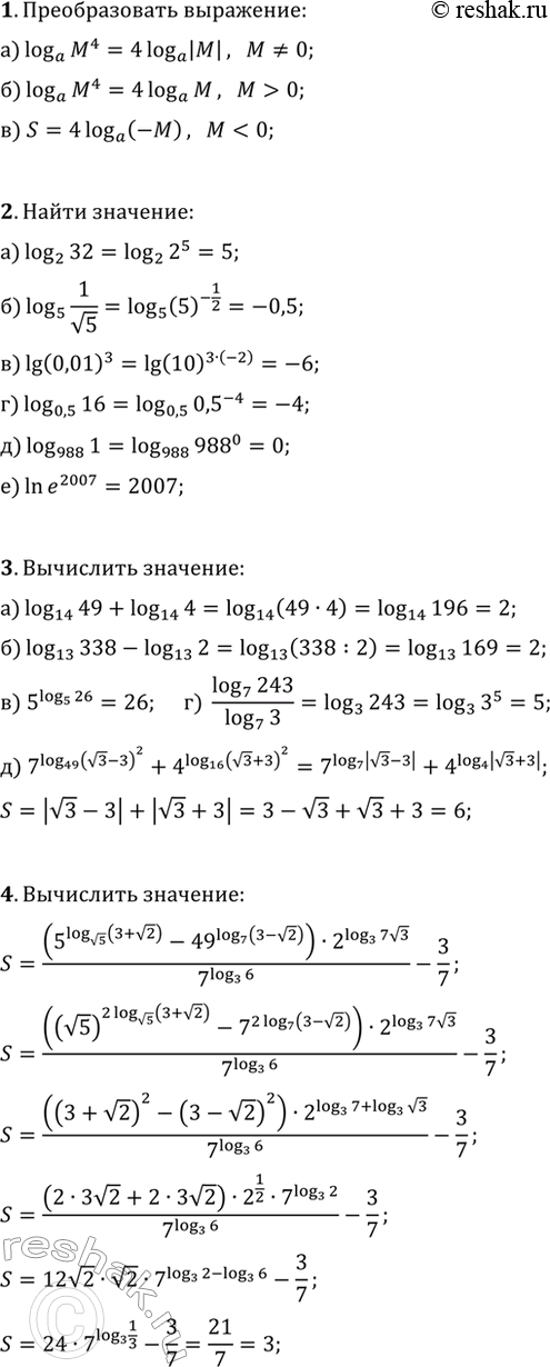
1. Применив свойство логарифмов, преобразуйте выражение log(a; M^4), если:
а) M?0; б) M > 0; в) M < 0.
2. Вычислите:
а) log(2; 32); б) log(5; 1/v5); в) lg(0,01^3);
г) log(0,5; 16); д) log(988; 1); е) ln(e^2007).
3. Вычислите:
а) log(14; 49)+log(14; 4); б) log(13; 338)-log(13; 2);
в) 5^log(5; 26); г) log(7; 243)/log(7; 3);
д) 7^log(49; (v3-3)^2)+4^log(16; (v3+3)^2).
4. Вычислите (5^log(v5; 3+v2)-49^log(7; 3-v2))·2^log(3; 7v3)/7^log(3; 6)-3/7.
5. Сравните числа:
а) log(4; 17) и log(5; 24); б) log(0,1; 6) и log(0,1; 4);
в) log(6; 8) и log(7; 8); г) log(6; 3) и log(7; 4).
6. Докажите иррациональность числа log(7; 5).
Похожие решебники
Популярные решебники 10 класс Все решебники
*размещая тексты в комментариях ниже, вы автоматически соглашаетесь с пользовательским соглашением