Самостоятельная работа 20 Вариант 3 ГДЗ Дидактические материалы Никольский Потапов 10 класс (Алгебра)
Решение #1

Рассмотрим вариант решения задания из учебника Потапов, Шевкин, Никольский 10 класс, Просвещение:
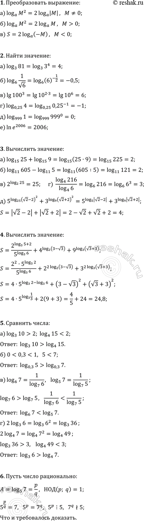
1. Применив свойство логарифмов, преобразуйте выражение log(a; M^2), если:
а) M?0; б) M > 0; в) M < 0.
2. Вычислите:
а) log(3; 81); б) log(6; 1/v6); в) lg(100^3);
г) log(0,25; 4); д) log(999; 1); е) ln(e^2006).
3. Вычислите:
а) log(15; 25)+log(15; 9); б) log(11; 605)-log(11; 5);
в) 2^log(2; 25); г) log(4; 216)/log(4; 6);
д) 5^log(25; (v2-2)^2)+3^log(9; (v2+2)^2).
4. Вычислите 2^(log(3; 5)+2)/5^log(3; 6)+4^log(2; 3-v3)+9^log(3; v3+3).
5. Сравните числа:
а) log(3; 10) и log(4; 15); б) log(0,3; 5) и log(0,3; 7);
в) log(6; 7) и log(5; 7); г) log(3; 6) и log(4; 7).
6. Докажите иррациональность числа log(5; 7).
Похожие решебники
Популярные решебники 10 класс Все решебники
*размещая тексты в комментариях ниже, вы автоматически соглашаетесь с пользовательским соглашением