Самостоятельная работа 2 Вариант 4 ГДЗ Дидактические материалы Никольский Потапов 10 класс (Алгебра)
Решение #1

Рассмотрим вариант решения задания из учебника Потапов, Шевкин, Никольский 10 класс, Просвещение:
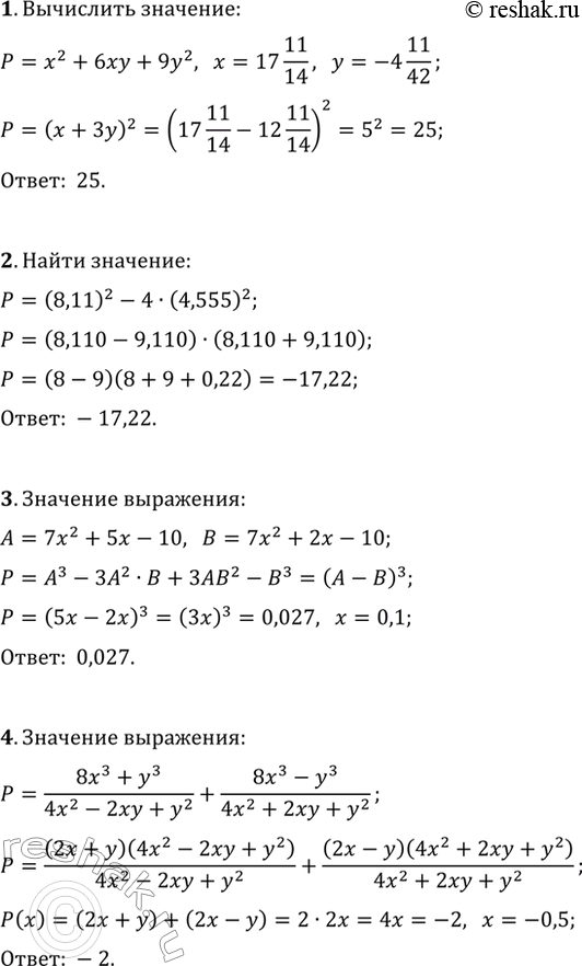
1. Вычислите значение многочлена x^2+6xy+9y^2 при x=17 11/14, y=-4 11/12.
2. Найдите значение выражения (8,11)^2-4·(4,555)^2.
3. Из многочленов A=7x^2+5x-10 и B=7x^2+2x-10 составлено выражение P=A^3-3A^2B+3AB^2-B^3. Найдите значение выражения P(x) при x=0,1.
4. Найдите значение выражения (8x^3+y^3)/(4x^2-2xy+y^2)+(8x^3-y^3)/(4x^2+2xy+y^2) при y=-0,5.
Похожие решебники
Популярные решебники 10 класс Все решебники
*размещая тексты в комментариях ниже, вы автоматически соглашаетесь с пользовательским соглашением