Самостоятельная работа 2 Вариант 3 ГДЗ Дидактические материалы Никольский Потапов 10 класс (Алгебра)
Решение #1

Рассмотрим вариант решения задания из учебника Потапов, Шевкин, Никольский 10 класс, Просвещение:
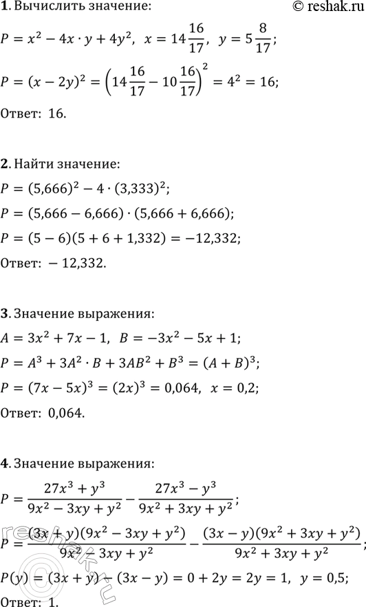
1. Вычислите значение многочлена x^2-4xy+4y^2 при x=14 16/17, y=5 8/17.
2. Найдите значение выражения (5,666)^2-4·(3,333)^2.
3. Из многочленов A=3x^2+7x-1 и B=-3x^2-5x+1 составлено выражение P=A^3+3A^2B+3AB^2+B^3. Найдите значение выражения P(x) при x=0,2.
4. Найдите значение выражения (27x^3+y^3)/(9x^2-3xy+y^2)-(27x^3-y^3)/(9x^2+3xy+y^2) при y=0,5.
Похожие решебники
Популярные решебники 10 класс Все решебники
*размещая тексты в комментариях ниже, вы автоматически соглашаетесь с пользовательским соглашением