Самостоятельная работа 18 Вариант 2 ГДЗ Дидактические материалы Никольский Потапов 10 класс (Алгебра)
Решение #1

Рассмотрим вариант решения задания из учебника Потапов, Шевкин, Никольский 10 класс, Просвещение:
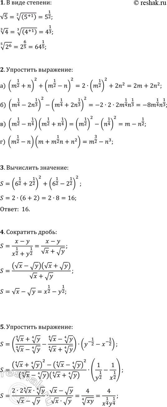
1. Запишите в виде степени: v5; 4^(1/3); (2^6)^(1/5).
2. Упростите, применив формулы сокращенного умножения:
а) (m^(1/2)+n)^2+(m^(1/2)-n)^2; б) (m^(1/4)-2n^(1/3))-(m^(1/4)+2n^(1/3))^2;
в) (m^(1/2)-n^(1/4))(m^(1/2)+n^(1/4)); г) (m^(1/2)-n)(m+m^(1/2) n+n^2).
3. Вычислите (6^(1/2)+2^(1/2))^2+(6^(1/2)-2^(1/2))^2.
4. Сократите дробь (x-y)/(x^(1/2)+y^(1/2)).
5. Упростите ((x^(1/4)+y^(1/4))/(x^(1/4)-y^(1/4))-(x^(1/4)-y^(1/4))/(x^(1/4)+y^(1/4)))·(y^(-1/2)-x^(-1/2)).
Похожие решебники
Популярные решебники 10 класс Все решебники
*размещая тексты в комментариях ниже, вы автоматически соглашаетесь с пользовательским соглашением