Самостоятельная работа 18 Вариант 1 ГДЗ Дидактические материалы Никольский Потапов 10 класс (Алгебра)
Решение #1

Рассмотрим вариант решения задания из учебника Потапов, Шевкин, Никольский 10 класс, Просвещение:
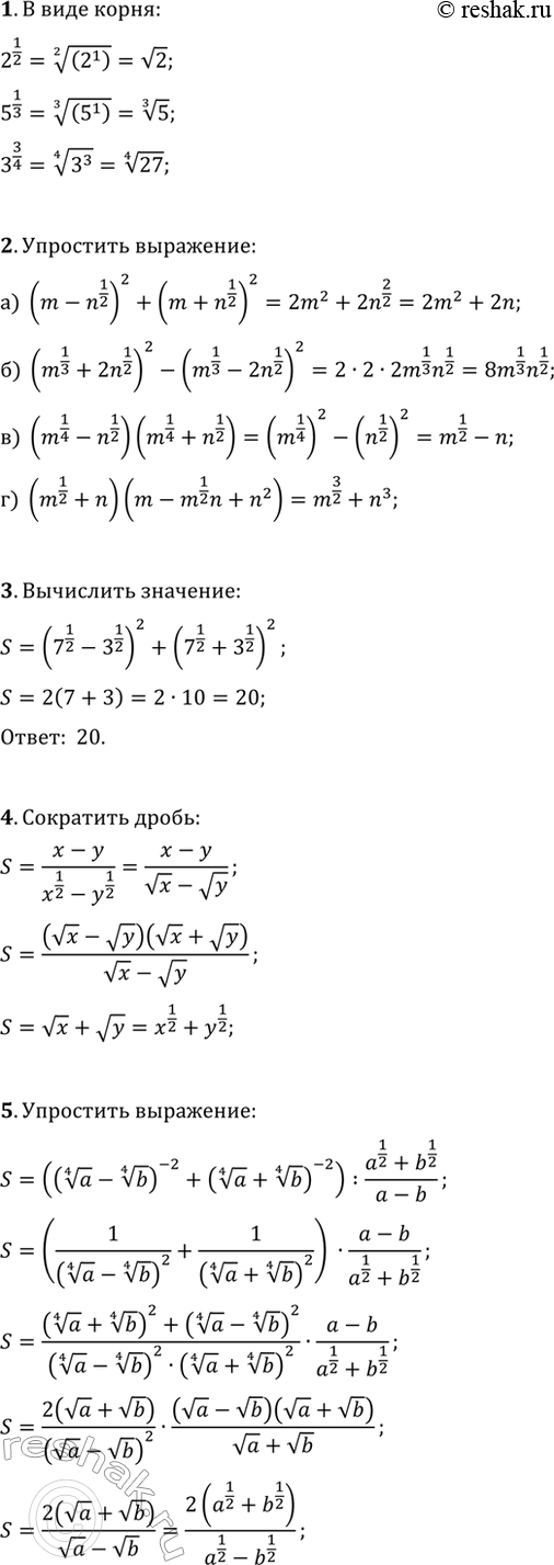
1. Запишите в виде корня: 2^(1/2); 5^(1/3; 3^(3/4).
2. Упростите, применив формулы сокращенного умножения:
а) (m-n^(1/2))^2+(m+n^(1/2))^2; б) (m^(1/3)+2n^(1/2))^2-(m^(1/3)-2n^(1/2))^2;
в) (m^(1/4)-n^(1/2))(m^(1/4)+n^(1/2)); г) (m^(1/2)+n)(m-m^(1/2) n+n^2).
3. Вычислите (7^(1/2)-3^(1/2))^2+(7^(1/2)+3^(1/2))^2.
4. Сократите дробь (x-y)/(x^(1/2)-y^(1/2)).
5. Упростите ((a^(1/4)-b^(1/4))^(-2)+(a^(1/4)+b^(1/4))^(-2)):(a^(1/2)+b^(1/2))/(a-b).
Похожие решебники
Популярные решебники 10 класс Все решебники
*размещая тексты в комментариях ниже, вы автоматически соглашаетесь с пользовательским соглашением