Самостоятельная работа 16 Вариант 4 ГДЗ Дидактические материалы Никольский Потапов 10 класс (Алгебра)
Решение #1

Рассмотрим вариант решения задания из учебника Потапов, Шевкин, Никольский 10 класс, Просвещение:
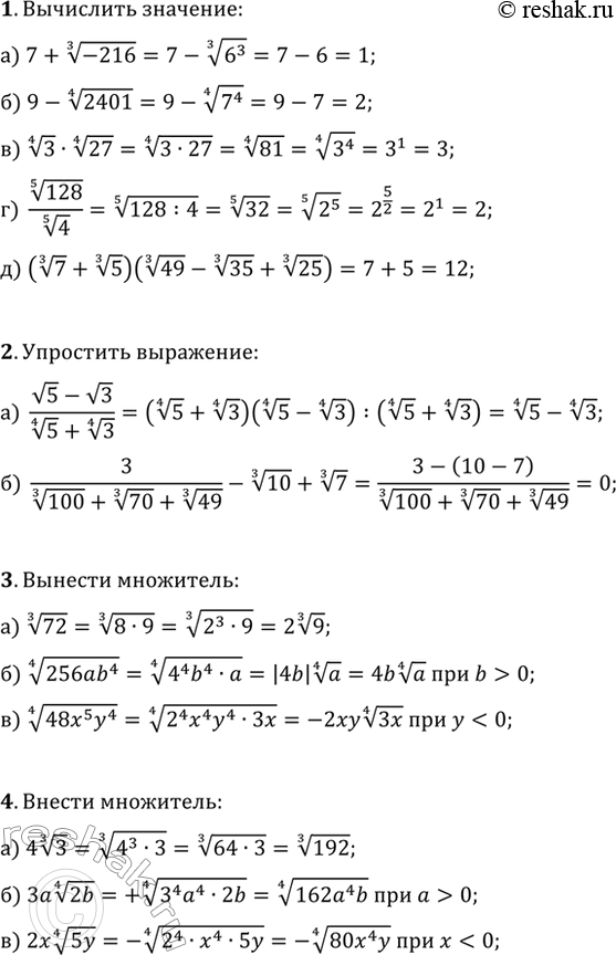
1. Вычислите:
а) 7+(-216)^(1/3); б) 9-2401^(1/4); в) 3^(1/4)·27^(1/4);
г) 128^(1/5)/5^(1/5); д) (7^(1/3)+5^(1/3))(49^(1/3)-35^(1/3)+25^(1/3)).
2. Упростите выражение:
а) (v5-v3)/(5^(1/4)+3^(1/4)); б) 3/(100^(1/3)+70^(1/3)+49^(1/3))-10^(1/3)+7^(1/3).
3. Вынесите множитель из-под знака корня:
а) 72^(1/3); б) (256ab^4)^(1/4), если b > 0; в) (48x^5 y^4)^(1/4), если y < 0.
4. Внесите множитель под знак корня:
а) 4 3^(1/3); б) 3a(2b)^(1/4), если a > 0; в) 2x(5y)^(1/4), если x < 0.
Похожие решебники
Популярные решебники 10 класс Все решебники
*размещая тексты в комментариях ниже, вы автоматически соглашаетесь с пользовательским соглашением