Самостоятельная работа 15 Вариант 4 ГДЗ Дидактические материалы Никольский Потапов 10 класс (Алгебра)
Решение #1

Рассмотрим вариант решения задания из учебника Потапов, Шевкин, Никольский 10 класс, Просвещение:
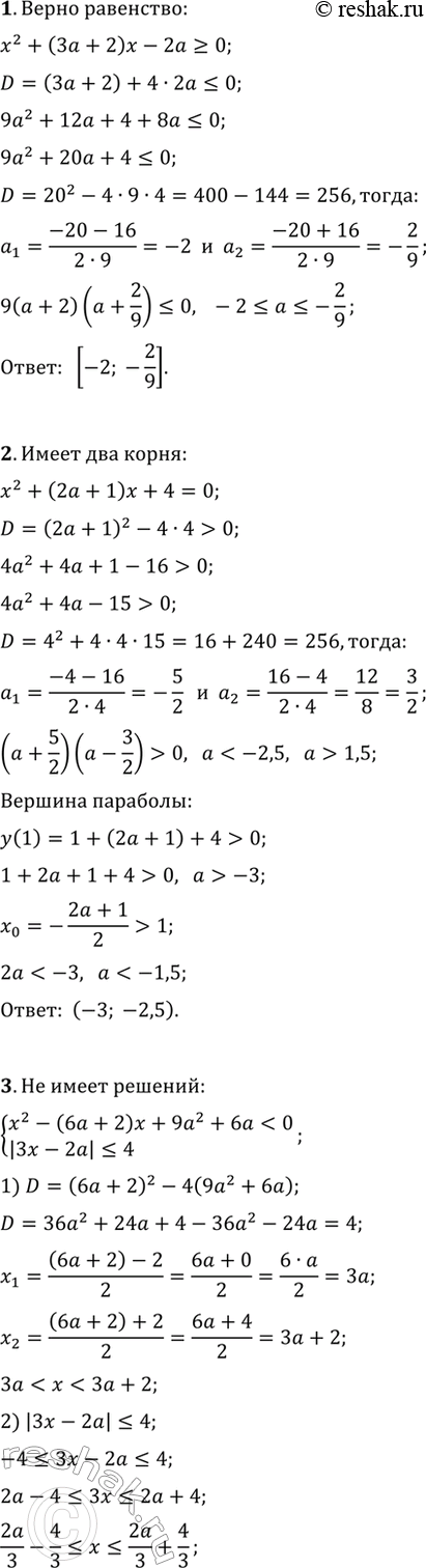
1. Найдите все значения а, при каждом из которых любое действительное число х является решением неравенства x^2+(3a+2)x-2a?0.
2. Найдите все значения а, при каждом из которых уравнение x^2+(2a+1)x+4=0 имеет два различных корня, больших 1.
3. Найдите все значения а, при каждом из которых не имеет решений система неравенств {x^2-(6a+2)x+9a^2+6a < 0, |3x-2a|?4}.
4. Найдите все значения а, при каждом из которых один из корней уравнения x^2+(4a+2)x+3a^2+8a-3=0 положительный, а другой заключен между числами -3 и -2.
Похожие решебники
Популярные решебники 10 класс Все решебники
*размещая тексты в комментариях ниже, вы автоматически соглашаетесь с пользовательским соглашением