Самостоятельная работа 10 Вариант 4 ГДЗ Дидактические материалы Никольский Потапов 10 класс (Алгебра)
Решение #1

Рассмотрим вариант решения задания из учебника Потапов, Шевкин, Никольский 10 класс, Просвещение:
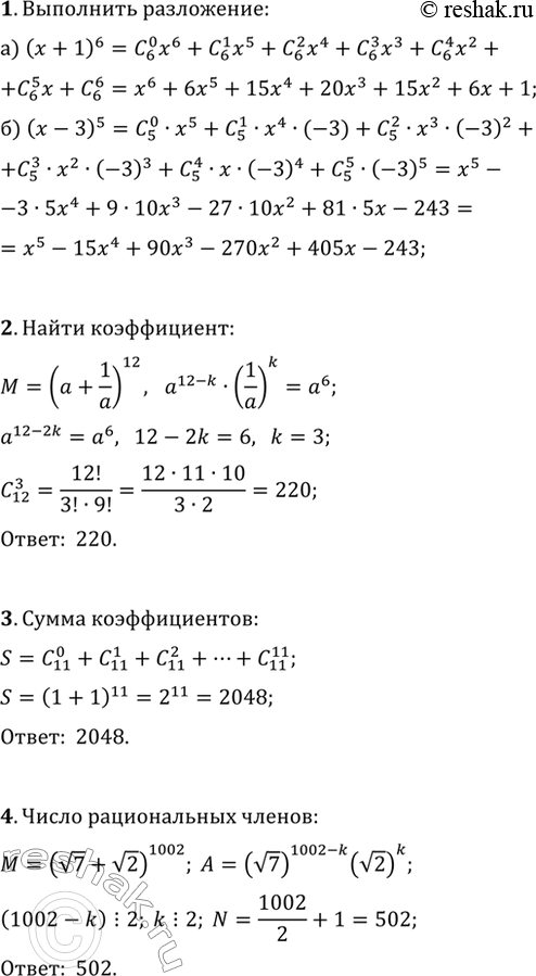
1. Разложите по формуле бинома Ньютона:
а) (x+1)^6; б) (x-3)^5.
2. Вычислите коэффициент при a^6 в разложении выражения (a+1/a)^12 по формуле бинома Ньютона.
3. Вычислите сумму коэффициентов C(11; 0)+C(11; 1)+C(11; 2)+C(11; 3)+...+C(11; 11).
4. Сколько рациональных членов содержит разложение (v7+v2)^1002 по формуле бинома Ньютона?
Похожие решебники
Популярные решебники 10 класс Все решебники
*размещая тексты в комментариях ниже, вы автоматически соглашаетесь с пользовательским соглашением