Самостоятельная работа 10 Вариант 2 ГДЗ Дидактические материалы Никольский Потапов 10 класс (Алгебра)
Решение #1

Рассмотрим вариант решения задания из учебника Потапов, Шевкин, Никольский 10 класс, Просвещение:
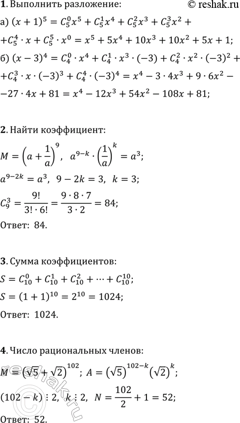
1. Разложите по формуле бинома Ньютона:
а) (x+1)^5; б) (x-3)^4.
2. Вычислите коэффициент при a^3 в разложении выражения (a+1/a)^9 по формуле бинома Ньютона.
3. Вычислите сумму коэффициентов C(10; 0)+C(10; 1)+C(10; 2)+C(10; 3)+...+C(10; 10).
4. Сколько рациональных членов содержит разложение (v5+v2)^102 по формуле бинома Ньютона?
Похожие решебники
Популярные решебники 10 класс Все решебники
*размещая тексты в комментариях ниже, вы автоматически соглашаетесь с пользовательским соглашением