Упр.75 ГДЗ Колягин Ткачёва 7 класс (Алгебра)
Решение #1 (Учебник 2023)
Решение #2 (Учебник 2012)

Рассмотрим вариант решения задания из учебника Колягин, Ткачёва, Фёдорова 7 класс, Просвещение:
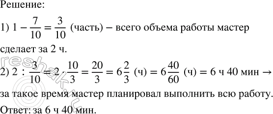
Выполнив 7/10 от всего объёма работы, мастер понял, что оставшуюся часть он сделает за 2 ч. За какое время мастер планировал выполнить всю работу?
Какое из чисел 3; -2 является корнем уравнения:
1) 3x=-6;
2) x+3=6;
3) 4x-4=x+5;
4) 5x+10=2x+4.
Популярные решебники 7 класс Все решебники
*размещая тексты в комментариях ниже, вы автоматически соглашаетесь с пользовательским соглашением