🔥ГДЗ под запретом?

Практическая работа 4 ГДЗ Кузнецова Лёвкин 11 класс (Химия)

Решение #1

Изображение ПрактическаяРешение экспериментальных задачЦель работы: научиться распознавать органические и неорганические вещества с помощью качественных реакций.Задание 1Вам...
Дополнительное изображение
Дополнительное изображение

Рассмотрим вариант решения задания из учебника Кузнецова, Лёвкин, Шаталов 11 класс, Просвещение:
Практическая
Решение экспериментальных задач
Цель работы: научиться распознавать органические и неорганические вещества с помощью качественных реакций.
Задание 1
Вам выданы в трёх склянках без этикеток растворы глицерина, глюкозы и фенола. Проделайте качественные реакции, с помощью которых можно распознать каждое вещество.
Ход работы
1. Напишите формулы выданных веществ, вспомните, к каким классам органических веществ они относятся и какие качественные реакции можно проделать для их распознавания.
2. Составьте план проведения эксперимента.
3. Подберите реактивы и оборудование для выполнения опытов, соответствующих вашему плану.
4. Оформите в тетради таблицу результатов исследования веществ. В таблице укажите номера склянок с исследуемыми веществами, формулы и названия реактивов, используемых для распознавания веществ, запишите наблюдения и выводы.
5. Выполните экспериментальную часть работы. Результаты опытов занесите в таблицу.
6. Напишите уравнения проделанных реакций, укажите их признаки.
7. Запишите результат исследования: в какой из склянок находится раствор каждого из выданных вам веществ.
Задание 2
В четырёх склянках находятся растворы сульфата натрия, хлорида натрия, карбоната натрия и дистиллированная вода. Проделайте качественные реакции, с помощью которых можно распознать эти вещества.
Ход работы
1. Напишите формулы выданных веществ и проанализируйте их качественный состав.
2. Составьте план экспериментального анализа анионов в предложенных растворах солей.
Далее воспользуйтесь пунктами 3—7 из задания 1.
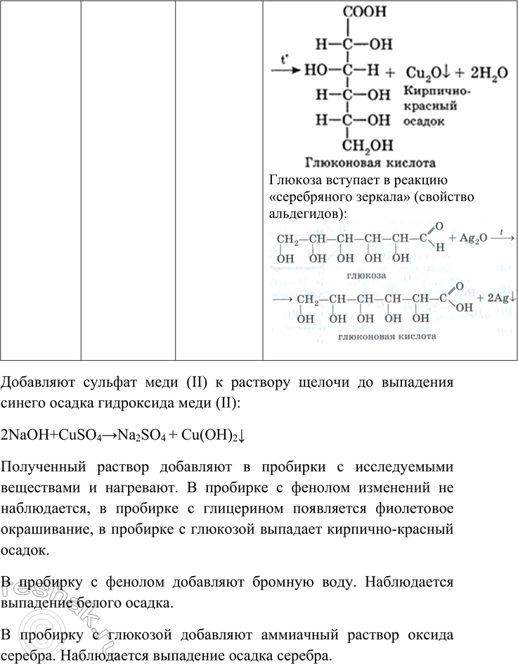
Добавляют сульфат меди (II) к раствору щелочи до выпадения синего осадка гидроксида меди (II):
2NaOH+CuSO4 > Na2SO4 + Cu(OH)2v
Полученный раствор добавляют в пробирки с исследуемыми веществами и нагревают. В пробирке с фенолом изменений не наблюдается, в пробирке с глицерином появляется фиолетовое окрашивание, в пробирке с глюкозой выпадает кирпично-красный осадок.
В пробирку с фенолом добавляют бромную воду. Наблюдается выпадение белого осадка.
В пробирку с глюкозой добавляют аммиачный раствор оксида серебра. Наблюдается выпадение осадка серебра.
*Цитирирование задания со ссылкой на учебник производится исключительно в учебных целях для лучшего понимания разбора решения задания.
*К сожалению, временные проблемы с публикацией комментариев с мобильных устройств.