🔥ГДЗ под запретом?

Упр.73 Часть 2 ГДЗ Виленкин Жохов 6 класс (Математика)

Решение #1

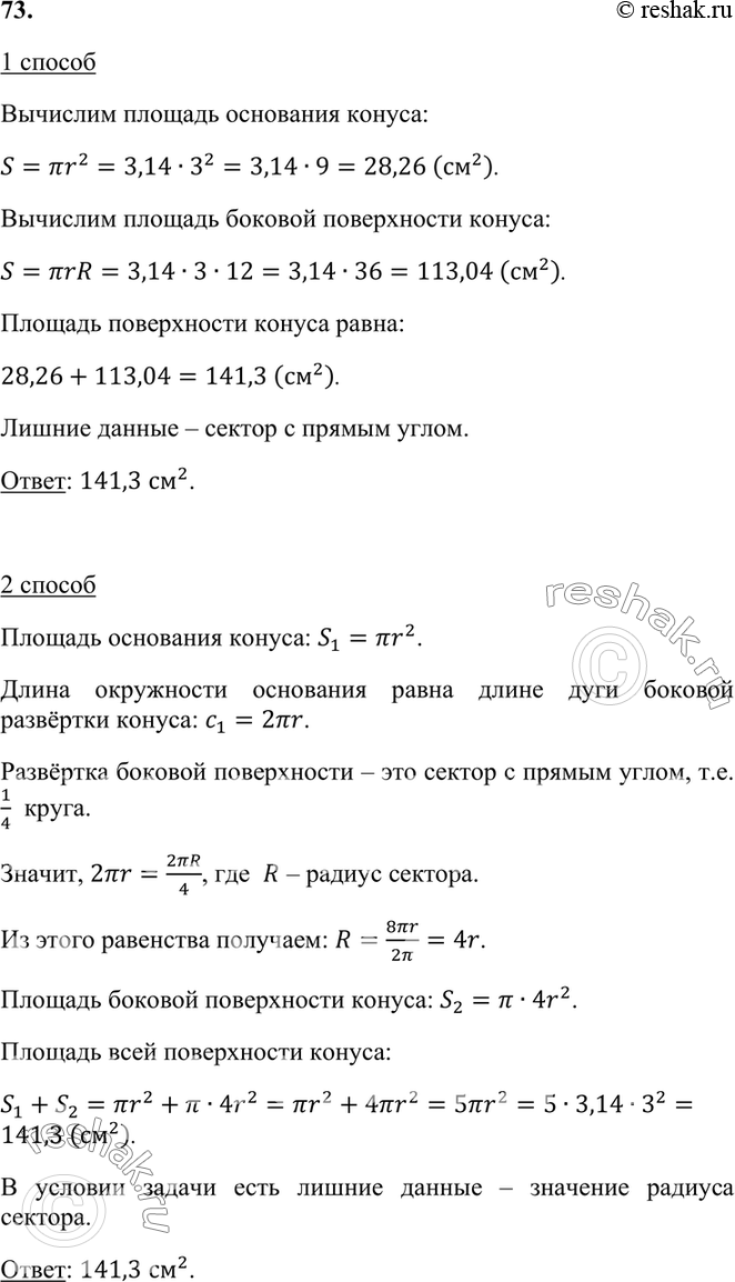
Изображение 73. На рисунке 17,а изображён конус. Основание конуса — круг, а развёртка боковой поверхности — сектор (см. рис. 17,б). Вычислите площадь поверхности конуса, если радиус...

Решение #2

Изображение 73. На рисунке 17,а изображён конус. Основание конуса — круг, а развёртка боковой поверхности — сектор (см. рис. 17,б). Вычислите площадь поверхности конуса, если радиус...

Рассмотрим вариант решения задания из учебника Виленкин, Жохов, Чесноков 6 класс, Мнемозина:
73. На рисунке 17,а изображён конус. Основание конуса — круг, а развёртка боковой поверхности — сектор (см. рис. 17,б). Вычислите площадь поверхности конуса, если радиус его основания 3 см, а развёртка боковой поверхности — сектор с прямым углом, радиус этого сектора 12 см. Есть ли в условии задачи лишние данные?
*Цитирирование задания со ссылкой на учебник производится исключительно в учебных целях для лучшего понимания разбора решения задания.
*К сожалению, временные проблемы с публикацией комментариев с мобильных устройств.