🔥ГДЗ под запретом?

Упр.652 Часть 2 ГДЗ Виленкин Жохов 6 класс (Математика)

Решение #1

Изображение 652. Велосипедист и пешеход одновременно отправились навстречу друг другу из двух пунктов, расстояние между которыми 6,2 км. При встрече оказалось, что пройденный...

Решение #2

Изображение 652. Велосипедист и пешеход одновременно отправились навстречу друг другу из двух пунктов, расстояние между которыми 6,2 км. При встрече оказалось, что пройденный...

Рассмотрим вариант решения задания из учебника Виленкин, Жохов, Чесноков 6 класс, Мнемозина:
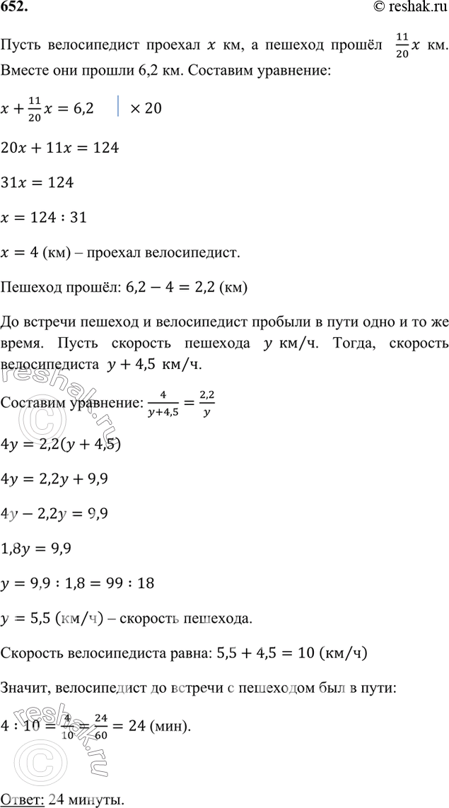
652. Велосипедист и пешеход одновременно отправились навстречу друг другу из двух пунктов, расстояние между которыми 6,2 км. При встрече оказалось, что пройденный пешеходом путь составляет 11/20 пути, проделанного велосипедистом. Сколько часов был в пути велосипедист до встречи с пешеходом, если его скорость была на 4,5 км/ч больше скорости пешехода?

Пусть велосипедист проехал x км, а пешеход прошёл 11/20 x км. Вместе они прошли 6,2 км. Составим уравнение:
x+11/20 x=6,2 x20
20x+11x=124
31x=124
x=124:31
x=4 (км) – проехал велосипедист.
Пешеход прошёл: 6,2-4=2,2 (км)
До встречи пешеход и велосипедист пробыли в пути одно и то же время. Пусть скорость пешехода y км/ч. Тогда, скорость велосипедиста y+4,5 км/ч.
Составим уравнение: 4/(y+4,5)=2,2/y
4y=2,2(y+4,5)
4y=2,2y+9,9
4y-2,2y=9,9
1,8y=9,9
y=9,9:1,8=99:18
y=5,5 (км/ч) – скорость пешехода.
Скорость велосипедиста равна: 5,5+4,5=10 (км/ч)
Значит, велосипедист до встречи с пешеходом был в пути:
4:10=4/10=24/60=24 (мин).

Ответ: 24 минуты.
*Цитирирование задания со ссылкой на учебник производится исключительно в учебных целях для лучшего понимания разбора решения задания.
*К сожалению, временные проблемы с публикацией комментариев с мобильных устройств.