🔥ГДЗ под запретом?

Упр.641 Часть 2 ГДЗ Виленкин Жохов 6 класс (Математика)

Решение #1

Изображение 641. Жильцы дома решили озеленить свой двор. Они разбили газон площадью 250 м2. На каждые 100 м2 они высевали 1,2 кг смеси семян. В эту смесь входило: 1/5 мятлика...

Решение #2

Изображение 641. Жильцы дома решили озеленить свой двор. Они разбили газон площадью 250 м2. На каждые 100 м2 они высевали 1,2 кг смеси семян. В эту смесь входило: 1/5 мятлика...

Рассмотрим вариант решения задания из учебника Виленкин, Жохов, Чесноков 6 класс, Мнемозина:
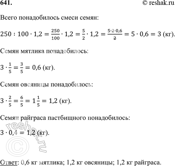
641. Жильцы дома решили озеленить свой двор. Они разбили газон площадью 250 м2. На каждые 100 м2 они высевали 1,2 кг смеси семян. В эту смесь входило: 1/5 мятлика лугового, 2/5 овсяницы и 40 % райграса пастбищного. Сколько семян каждого вида понадобилось?

Всего понадобилось смеси семян:
250:100•1,2=250/100•1,2=5/2•1,2=(5•2•0,6)/2=5•0,6=3 (кг).
Семян мятлика понадобилось:
3•1/5=3/5=0,6 (кг).
Семян овсяницы понадобилось:
3•2/5=6/5=1 1/5=1,2 (кг).
Семян райграса пастбищного понадобилось:
3•0,4=1,2 (кг).

Ответ: 0,6 кг мятлика; 1,2 кг овсяницы; 1,2 кг райграса.
*Цитирирование задания со ссылкой на учебник производится исключительно в учебных целях для лучшего понимания разбора решения задания.
*К сожалению, временные проблемы с публикацией комментариев с мобильных устройств.