🔥ГДЗ под запретом?

Упр.604 Часть 2 ГДЗ Виленкин Жохов 6 класс (Математика)

Решение #1

Изображение 604. Здание Кремлёвского дворца съездов в Москве имеет форму прямоугольного параллелепипеда длиной 120 м и общим объёмом 369 600 м3. Найдите высоту здания над землёй,...

Решение #2

Изображение 604. Здание Кремлёвского дворца съездов в Москве имеет форму прямоугольного параллелепипеда длиной 120 м и общим объёмом 369 600 м3. Найдите высоту здания над землёй,...

Рассмотрим вариант решения задания из учебника Виленкин, Жохов, Чесноков 6 класс, Мнемозина:
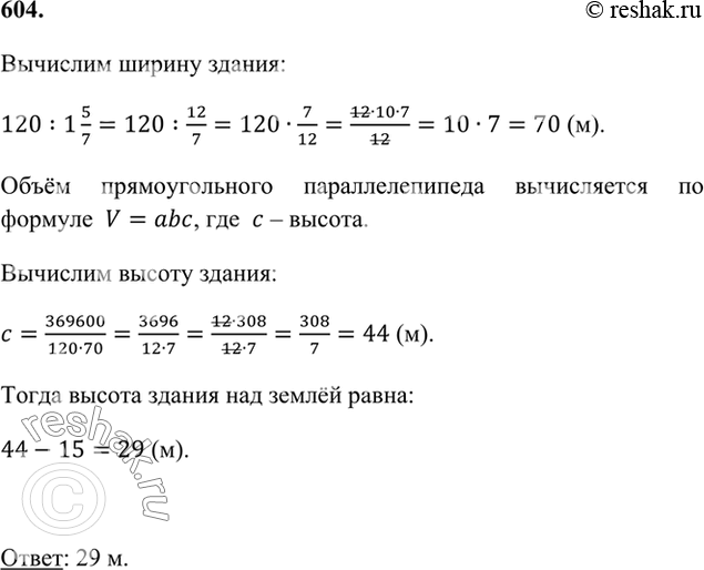
604. Здание Кремлёвского дворца съездов в Москве имеет форму прямоугольного параллелепипеда длиной 120 м и общим объёмом 369 600 м3. Найдите высоту здания над землёй, если оно заглублено в землю на 15 м и длина здания больше его ширины в 1 5/7 раза.

Вычислим ширину здания:
120:1 5/7=120:12/7=120•7/12=(12•10•7)/12=10•7=70 (м).
Объём прямоугольного параллелепипеда вычисляется по формуле V=abc, где c – высота.
Вычислим высоту здания:
c=369600/(120•70)=3696/(12•7)=(12•308)/(12•7)=308/7=44 (м).
Тогда высота здания над землёй равна:
44-15=29 (м).

Ответ: 29 м.
*Цитирирование задания со ссылкой на учебник производится исключительно в учебных целях для лучшего понимания разбора решения задания.
*К сожалению, временные проблемы с публикацией комментариев с мобильных устройств.