🔥ГДЗ под запретом?

Упр.570 Часть 2 ГДЗ Виленкин Жохов 6 класс (Математика)

Решение #1

Изображение 570. Решите задачу:1) Привезённый картофель распределили между тремя магазинами. Первый магазин получил 3/8 привезённого картофеля, второй — 1/4 привезённого...

Решение #2

Изображение 570. Решите задачу:1) Привезённый картофель распределили между тремя магазинами. Первый магазин получил 3/8 привезённого картофеля, второй — 1/4 привезённого...
Дополнительное изображение

Рассмотрим вариант решения задания из учебника Виленкин, Жохов, Чесноков 6 класс, Мнемозина:
570. Решите задачу:
1) Привезённый картофель распределили между тремя магазинами. Первый магазин получил 3/8 привезённого картофеля, второй — 1/4 привезённого картофеля, а третий — остальные 21 т картофеля. Сколько тонн картофеля было привезено?
2) Трём машинисткам было поручено перепечатать рукопись книги. Первая машинистка перепечатала 4/9 всей рукописи, вторая — 1/3 всей рукописи, а третья — остальные 60 страниц. Сколько страниц было в рукописи?

1) 1 способ:
Пусть было привезено x т картофеля. Тогда, первый магазин получил 3/8 x т картофеля, второй магазин - 1/4 x т картофеля.
Составим уравнение:
3/8 x+1/4 x+21=x x8
3x+2x+168=8x
8x-5x=168
3x=168
x=168:3
x=56 (т) – картофеля было привезено.
2 способ:
В третий магазин привезли:
1-3/8-1/4=8/8-3/8-2/8=(8-3-2)/8=3/8 - части всего картофеля, что составляет 21 тонну.
Значит, всего картофеля привезли:
21:3/8=21•8/3=(3•7•8)/3=7•8=56 тонн.
Ответ: 56 тонн.

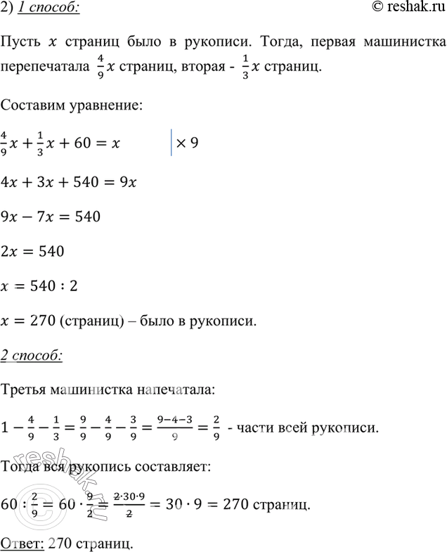
2) 1 способ:
Пусть x страниц было в рукописи. Тогда, первая машинистка перепечатала 4/9 x страниц, вторая - 1/3 x страниц.
Составим уравнение:
4/9 x+1/3 x+60=x x9
4x+3x+540=9x
9x-7x=540
2x=540
x=540:2
x=270 (страниц) – было в рукописи.
2 способ:
Третья машинистка напечатала:
1-4/9-1/3=9/9-4/9-3/9=(9-4-3)/9=2/9 - части всей рукописи.
Тогда вся рукопись составляет:
60:2/9=60•9/2=(2•30•9)/2=30•9=270 страниц.
Ответ: 270 страниц.
*Цитирирование задания со ссылкой на учебник производится исключительно в учебных целях для лучшего понимания разбора решения задания.
*К сожалению, временные проблемы с публикацией комментариев с мобильных устройств.