Упр.546 Часть 2 ГДЗ Виленкин Жохов 6 класс (Математика)

Решение #1

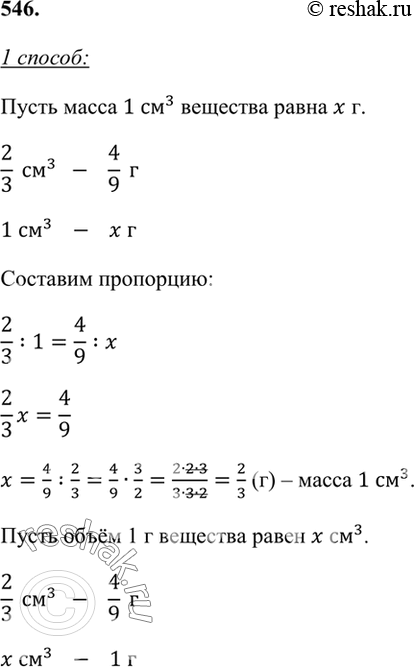
Изображение 546. Найдите массу 1 см3 вещества, если 2/3 см3 этого вещества имеют массу 4 г. Найдите объём этого вещества, если его масса равна 1...

Решение #2

Изображение 546. Найдите массу 1 см3 вещества, если 2/3 см3 этого вещества имеют массу 4 г. Найдите объём этого вещества, если его масса равна 1...
Дополнительное изображение

Рассмотрим вариант решения задания из учебника Виленкин, Жохов, Чесноков 6 класс, Мнемозина:
546. Найдите массу 1 см3 вещества, если 2/3 см3 этого вещества имеют массу 4 г. Найдите объём этого вещества, если его масса равна 1 г.
*Цитирирование задания со ссылкой на учебник производится исключительно в учебных целях для лучшего понимания разбора решения задания.
*К сожалению, временные проблемы с публикацией комментариев с мобильных устройств.