🔥ГДЗ под запретом?

Упр.52 Часть 2 ГДЗ Виленкин Жохов 6 класс (Математика)

Решение #1

Изображение 52. Решите задачу:1) Кирпичный завод должен был изготовить для строительства Дворца культуры 270 тыс. штук кирпича. В первую неделю он выполнил 4/9 задания, во вторую...

Решение #2

Изображение 52. Решите задачу:1) Кирпичный завод должен был изготовить для строительства Дворца культуры 270 тыс. штук кирпича. В первую неделю он выполнил 4/9 задания, во вторую...

Рассмотрим вариант решения задания из учебника Виленкин, Жохов, Чесноков 6 класс, Мнемозина:
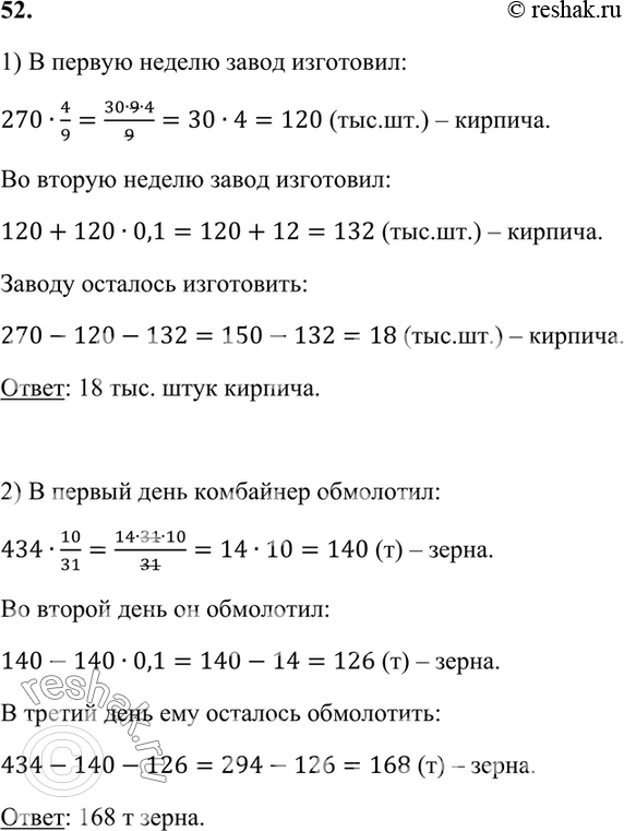
52. Решите задачу:
1) Кирпичный завод должен был изготовить для строительства Дворца культуры 270 тыс. штук кирпича. В первую неделю он выполнил 4/9 задания, во вторую неделю он изготовил на 10 % больше кирпичей, чем в первую неделю. Сколько тысяч штук кирпича осталось изготовить заводу?
2) Комбайнеры обмолотили за три дня 434 т зерна. В первый день они обмолотили 10/31 этого количества, во второй день — на 10 % меньше, чем в первый день, а в третий день — остальное зерно. Сколько тонн зерна обмолотили в третий день?
*Цитирирование задания со ссылкой на учебник производится исключительно в учебных целях для лучшего понимания разбора решения задания.
*К сожалению, временные проблемы с публикацией комментариев с мобильных устройств.