🔥ГДЗ под запретом?

Упр.461 Часть 2 ГДЗ Виленкин Жохов 6 класс (Математика)

Решение #1

Изображение 461. Поезд шёл 3,5 ч со скоростью 64,4 км/ч. На сколько надо увеличить скорость поезда, чтобы пройти это расстояние за 2,8 ч?1 способ:Пусть скорость поезда должна...

Решение #2

Изображение 461. Поезд шёл 3,5 ч со скоростью 64,4 км/ч. На сколько надо увеличить скорость поезда, чтобы пройти это расстояние за 2,8 ч?1 способ:Пусть скорость поезда должна...

Рассмотрим вариант решения задания из учебника Виленкин, Жохов, Чесноков 6 класс, Мнемозина:
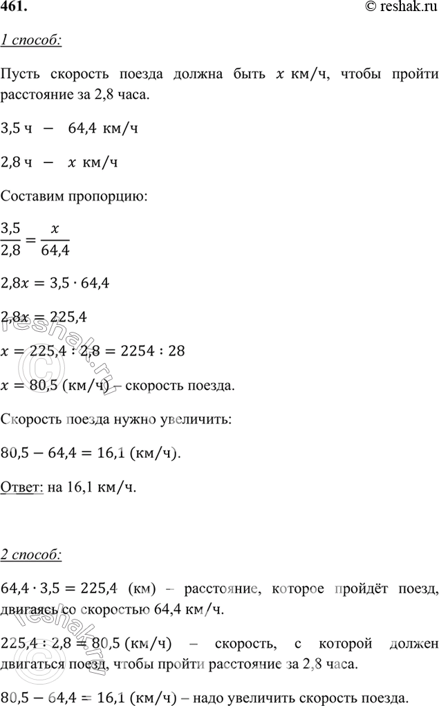
461. Поезд шёл 3,5 ч со скоростью 64,4 км/ч. На сколько надо увеличить скорость поезда, чтобы пройти это расстояние за 2,8 ч?

1 способ:
Пусть скорость поезда должна быть x км/ч, чтобы пройти расстояние за 2,8 часа.
3,5 ч - 64,4 км/ч
2,8 ч - x км/ч
Составим пропорцию:
3,5/2,8=x/64,4
2,8x=3,5•64,4
2,8x=225,4
x=225,4:2,8=2254:28
x=80,5 (км/ч) – скорость поезда.
Скорость поезда нужно увеличить:
80,5-64,4=16,1 (км/ч).
Ответ: на 16,1 км/ч.

2 способ:
64,4•3,5=225,4 (км) – расстояние, которое пройдёт поезд, двигаясь со скоростью 64,4 км/ч.
225,4:2,8=80,5 (км/ч) – скорость, с которой должен двигаться поезд, чтобы пройти расстояние за 2,8 часа.
80,5-64,4=16,1 (км/ч) – надо увеличить скорость поезда.
*Цитирирование задания со ссылкой на учебник производится исключительно в учебных целях для лучшего понимания разбора решения задания.
*К сожалению, временные проблемы с публикацией комментариев с мобильных устройств.