Упр.335 Часть 2 ГДЗ Виленкин Жохов 6 класс (Математика)

Решение #1

Изображение 335. Решите задачу:1) Мотоциклист догоняет велосипедиста. Сейчас между ними 23,4 км. Скорость мотоциклиста в 3,6 раза больше скорости велосипедиста. Найдите скорости...

Решение #2

Изображение 335. Решите задачу:1) Мотоциклист догоняет велосипедиста. Сейчас между ними 23,4 км. Скорость мотоциклиста в 3,6 раза больше скорости велосипедиста. Найдите скорости...
Дополнительное изображение

Рассмотрим вариант решения задания из учебника Виленкин, Жохов, Чесноков 6 класс, Мнемозина:
335. Решите задачу:
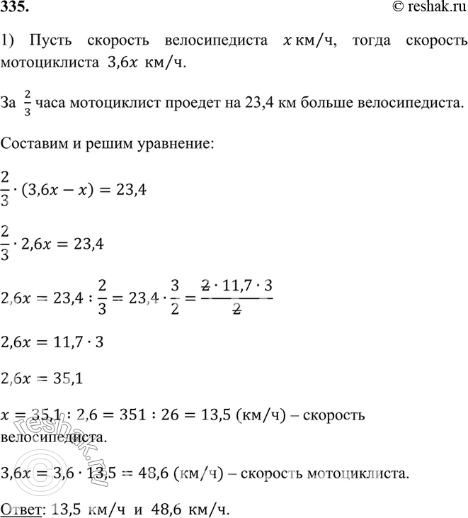
1) Мотоциклист догоняет велосипедиста. Сейчас между ними 23,4 км. Скорость мотоциклиста в 3,6 раза больше скорости велосипедиста. Найдите скорости велосипедиста и мотоциклиста, если известно, что мотоциклист догонит велосипедиста через 2/3 ч.
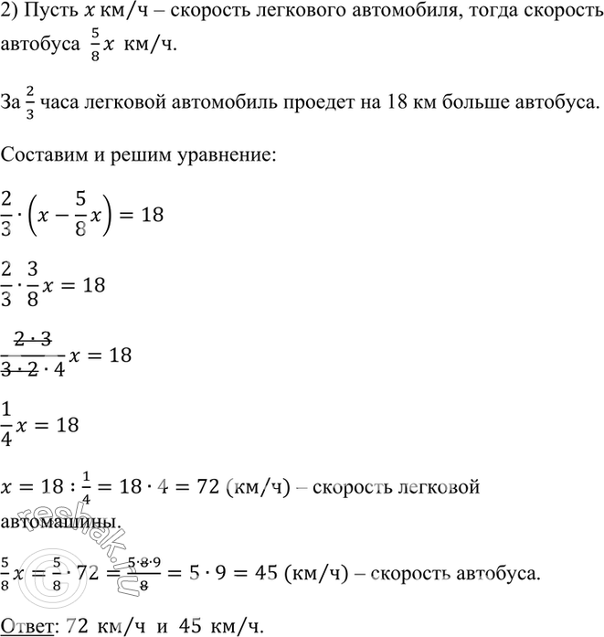
2) Легковая автомашина догоняет автобус. Сейчас между ними 18 км. Скорость автобуса составляет 5/8 скорости легковой автомашины. Найдите скорости автобуса и легковой автомашины, если известно, что легковая автомашина догонит автобус через 2/3 ч.
*Цитирирование задания со ссылкой на учебник производится исключительно в учебных целях для лучшего понимания разбора решения задания.
*размещая тексты в комментариях ниже, вы автоматически соглашаетесь с пользовательским соглашением