Упр.877 Часть 1 ГДЗ Виленкин Жохов 6 класс (Математика)

Решение #1

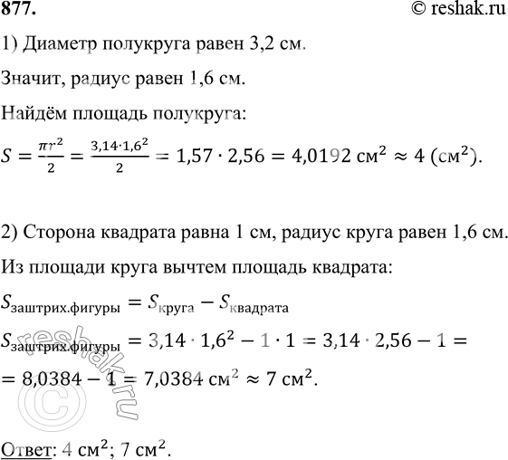
Изображение 877. Выполните измерения и вычислите площадь каждой заштрихованной фигуры, изображённой на рис....

Решение #2

Изображение 877. Выполните измерения и вычислите площадь каждой заштрихованной фигуры, изображённой на рис....

Рассмотрим вариант решения задания из учебника Виленкин, Жохов, Чесноков 6 класс, Мнемозина:
877. Выполните измерения и вычислите площадь каждой заштрихованной фигуры, изображённой на рис. 46.
*Цитирирование задания со ссылкой на учебник производится исключительно в учебных целях для лучшего понимания разбора решения задания.
*размещая тексты в комментариях ниже, вы автоматически соглашаетесь с пользовательским соглашением