🔥ГДЗ под запретом?

Упр.794 Часть 1 ГДЗ Виленкин Жохов 6 класс (Математика)

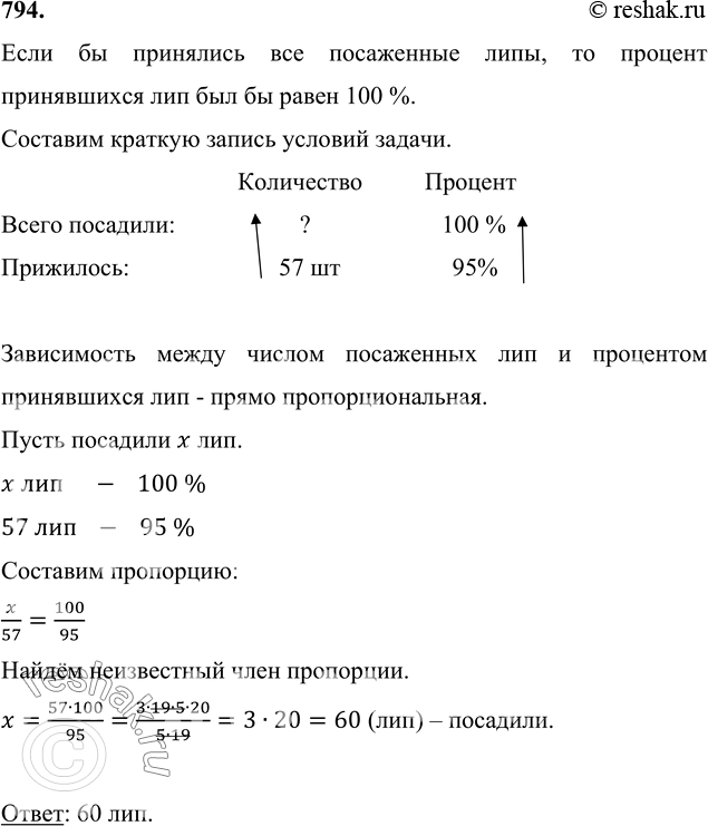
Решение #1

Изображение 794. Весной при проведении работ по озеленению города на улице посадили липы. Принялось 95 % всех посаженных лип. Сколько посадили лип, если принялось 57...

Решение #2

Изображение 794. Весной при проведении работ по озеленению города на улице посадили липы. Принялось 95 % всех посаженных лип. Сколько посадили лип, если принялось 57...

Рассмотрим вариант решения задания из учебника Виленкин, Жохов, Чесноков 6 класс, Мнемозина:
794. Весной при проведении работ по озеленению города на улице посадили липы. Принялось 95 % всех посаженных лип. Сколько посадили лип, если принялось 57 лип?
*Цитирирование задания со ссылкой на учебник производится исключительно в учебных целях для лучшего понимания разбора решения задания.
*К сожалению, временные проблемы с публикацией комментариев с мобильных устройств.