🔥ГДЗ под запретом?

Упр.759 Часть 1 ГДЗ Виленкин Жохов 6 класс (Математика)

Решение #1

Изображение 759. Автобус в первый час прошёл 30 км, во второй — 24 км, а в третий — 42 км. Какую часть всего пути прошёл автобус в каждый час? Какую часть пути, оставшуюся после...

Решение #2

Изображение 759. Автобус в первый час прошёл 30 км, во второй — 24 км, а в третий — 42 км. Какую часть всего пути прошёл автобус в каждый час? Какую часть пути, оставшуюся после...

Рассмотрим вариант решения задания из учебника Виленкин, Жохов, Чесноков 6 класс, Мнемозина:
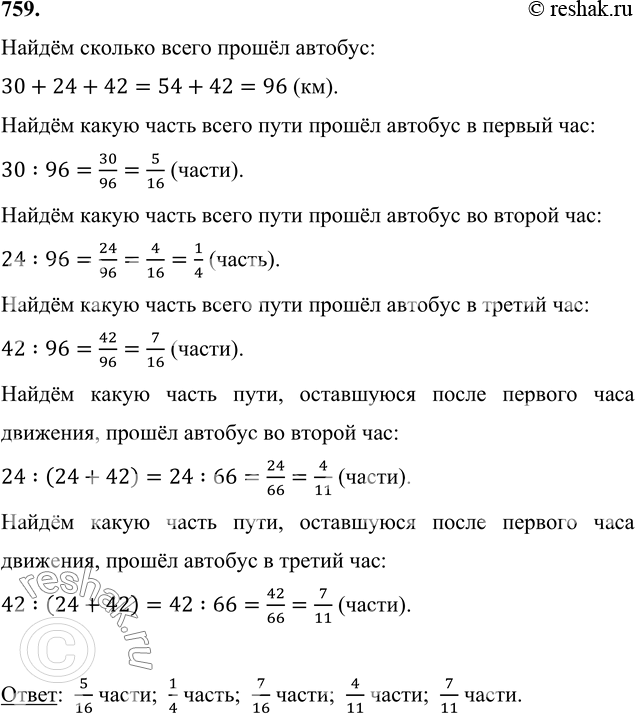
759. Автобус в первый час прошёл 30 км, во второй — 24 км, а в третий — 42 км. Какую часть всего пути прошёл автобус в каждый час? Какую часть пути, оставшуюся после первого часа движения, прошёл автобус во второй час и какую — в третий час?
*Цитирирование задания со ссылкой на учебник производится исключительно в учебных целях для лучшего понимания разбора решения задания.
*К сожалению, временные проблемы с публикацией комментариев с мобильных устройств.