🔥ГДЗ под запретом?

Упр.749 Часть 1 ГДЗ Виленкин Жохов 6 класс (Математика)

Решение #1

Изображение 749. На сколько надо увеличить знаменатель дроби 5/12; 7/17; 8/32; 2/3, чтобы получить дробь...

Решение #2

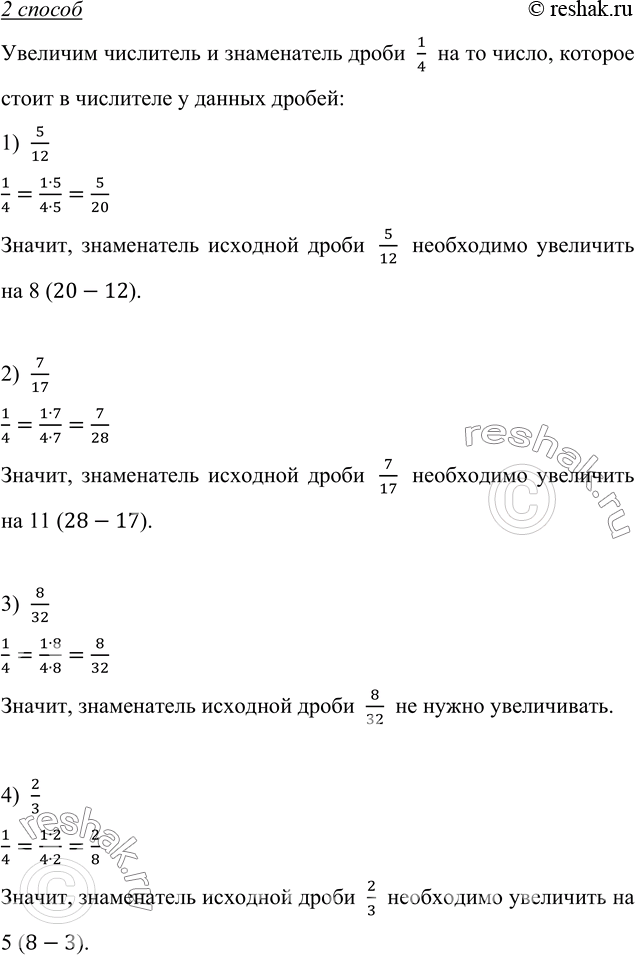
Изображение 749. На сколько надо увеличить знаменатель дроби 5/12; 7/17; 8/32; 2/3, чтобы получить дробь...
Дополнительное изображение

Рассмотрим вариант решения задания из учебника Виленкин, Жохов, Чесноков 6 класс, Мнемозина:
749. На сколько надо увеличить знаменатель дроби 5/12; 7/17; 8/32; 2/3, чтобы получить дробь 1/4?
*Цитирирование задания со ссылкой на учебник производится исключительно в учебных целях для лучшего понимания разбора решения задания.
*К сожалению, временные проблемы с публикацией комментариев с мобильных устройств.